①A股港股齐跌,科技板块领跌,公募解读三大原因:美股AI崩盘传导、降息预期偏鹰、年末流动性收紧;
②春季躁动何时启动?机构共识行情可期,但时点存分歧;
③展望2026,公募研判科技仍是主线,外资有望加速回归。
财联社(北京,记者 黎旅嘉)讯,近几年公募高管变动一直高发,特别2019年以来,公募基金行业每年都有超过300人、上百家公募高管变更。今年以来,这一趋势尤甚,作为公司重要管理人的董事长和总经理变更更趋密集,副总经理变更人数和家数更是创近年新高。
数据显示,截至12月21日,年内公募基金行业高管(含董事长、总经理、副总经理、督察长、首席信息官)变更已有351人,其中涉及董事长人、总经理172人。公募基金行业再现换帅潮。
总体来看,公募业高管变更的原因有多方面。其中,是到龄退休,或是主管部门推动及公司内部正常人事变动是一种原因;第二种是个人谋求更好的发展,如“奔私”等;第三种则因业绩考核不佳被股东解聘等。与此同时,自去年以来,越来越多优秀基金经理也被提拔成为高管,这也体现出在行业竞争加大背景下基金公司的惜才、爱才、留才。
不过,从今年以来频仍的中小基金公司高管变动来看,同样也凸显出行业内日益加剧的“马太效应”。随着中小型基金公司的生存空间受到进一步压缩,由于经营压力加大,公司高管变动更为频繁,不少高管任职时间相应缩短。
中小基金公司高管频变更
临近年末,公募行业内的高层人员变动却并未停止步伐,这其中又以中小基金公司居多。
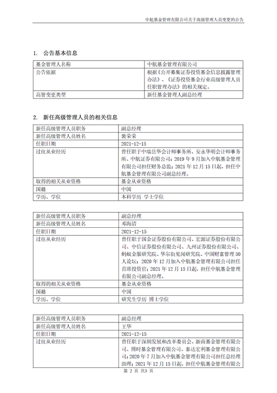
12月16日,中航基金发布公告称,裴荣荣、邓海清、王华新任公司副总经理,任职日期为12月15日。

资料显示,裴荣荣曾任职于中瑞岳华会计师事务所、安永华明会计师事务所、中航证券,2019年9月加入中航基金担任财务总监。王华曾任职于深圳发展和改革委员会、浙商基金、博时基金、泰达宏利基金,去年7月加入中航基金。
与裴荣荣、王华一同提职的还有曾经的知名卖方分析师、蚂蚁金服研究院前副院长邓海清。邓海清于去年12月加入中航基金担任首席投资官。
资料显示,中航基金成立于2016年6月,成立之初,为中航证券全资子公司。去年经证监会核准完成股权变更,中航证券、首钢基金分别出资1.65亿元、1.35亿元,持股比例分别为55%、45%。
成立以来,中航基金的发展并不如意。数据显示,基金管理规模为222.45亿元,行业排名97/149,其中货币市场型基金规模为3.71亿元,债券型基金规模为199.26亿元,二者合计占比超过九成以上,股票型基金规模仅为3.29亿元,占比1.4%。基金产品总共有11只(不同份额合并计算),现有基金经理8人,其中超过一半的基金经理任职年限不足一年。
值得一提是,上述几只基金成立时间均在2017-2018年间,2019年公募基金业绩回暖时,中航基金却并没有新产品成立。
无独有偶,此前,东海基金也发布了高级管理人变更公告,成立八年的东海基金第三任董事长赵俊因个人原因,已于12月10离任。目前由总经理严晓珺待任。
公开数据显示,成立八年的东海基金已经先后历经3任董事长、3任总经理。值得一提的是,年内,东海基金另有2位副总经理离任。
就在12月3日晚间,东海基金发布公告称,公司副总经理苏尚才因个人原因,于12月2日离任,并不转任公司其他工作岗位。6月,2019年8月曾任公司总经理,一年后“降职”为副总的“元老级”人物邓升军离职。
上述这一连串堪称“眼花缭乱”的高管变更也引发了业内诸多猜想。事实上,根据东海证券发布的2021年半年报显示,作为其旗下子公司,东海基金上半年净利润亏损868.52万元。相较同期由盈转亏。
进一步而言,东海基金自成立以来一直深陷整体规模萎靡不振且迷你基金扎堆困局。Choice数据统计显示,截至今年二季度,东海基金管理规模仅为15.20亿元,三季度新成立纯债基金,整体规模猛增至88.93。截至目前,公司旗下共计10只产品,其中6只产品规模处于“清盘”红线下,更甚至有4只产品规模均不组千万。年内更有多只产品跑输沪深300,同类排名垫底靠后。
而在中航基金和东海基金发生高管变动前,九泰基金原总经理卢伟忠离任的消息也曾引起业内关注。不难发现,随着公募基金行业“马太效应”的加剧,中小型基金公司的生存空间受到进一步压缩,由于经营压力加大,公司高管变动更为频繁,不少总经理任职时间也在缩短。
凸显行业“马太效应”
对于公募新发基金而言,即将过去的2021年依然是个“大年”。数据显示,2021年以来发行规模已接近2.8万亿份,仅次于2020年的3.1万亿,位列公募基金历史第二。
相应地,“马太效应”在今年发行市场也体现得极为明显,两极分化特征愈加显著。
一方面,头部基金公司,在主动新发份额占比达46.4%,在主动权益基金的新发份额占比更是高达50.9%。换言之,在151家公募机构中,头部的十家基金占据了发行市场近半的份额。
另一方面,数据也显示,截至12月15日,今年来也仍有包括金元顺安基金、凯石基金、国融基金、北信瑞丰基金、东海基金、中科沃土基金在内的6家基金公司无一产品获批。
此外,各家中小基金公司也在经历各式各样其他发展困境。发行难只是其中一方面,涉及到公司具体运行和投资的还有公司股权变更、基金经理流失、基金产品发行失利等问题。
为了扭转不利局面,一些中小基金公司希望通过“换帅”迎来新局面。“在公募基金大发展的背景下,中小基金公司的高管面临较大压力。以一家小型基金公司为例,公司高管因为2020年规模扩张速度未达股东预期,已经离职。现在行业的生态就是,没有规模、没有业绩就得走人。”基金行业一位观察人士表示。
但事实上,不少公司在高管变动中却是“换汤不换药”,高管变动带来的创新容易湮灭在基金机构原有的模式和机制的惯性之中。
某行业内部人士就表示:“改机制、换团队,对于新任高管来讲,是一个不好处理的问题。激烈的改革,势必带来较大动荡,对于基础薄弱的中小基金公司来讲,很可能就在这样的动荡中走向沉没。整体而言,中小基金公司的高管责任和压力更大,最好既能懂管理,又能懂投资。”
差异化竞争求突破
那么,与“头部”公司相比,中小基金公司的业绩是否被完全“压制”?答案显然是否定的。
以2020年9月成立的百嘉基金为例,公司是广州第一家由公募基金行业人士发起设立的公募基金管理公司。今年下半年百嘉基金开始发力公募产品发行,8月4日百嘉基金首只公募基金产品百嘉百利纯债发起式基金成立;11月17日百嘉聚利混合型基金成立;11月30日百嘉百兴纯债基金开始发行募集。自8月以来的短短四个月,百嘉基金已相继推出三只公募基金产品。此外,百嘉基金还有百嘉中证同业存单AAA指数七天持有期基金和百嘉聚鑫量化6个月持有期混合型基金等两只公募基金正在申请注册。
同样,富荣基金的发展路径也可圈可点。公司谋求保持传统固收领域投资优势的同时,让固收与权益双业务条线并行发展,在固收和权益两方面着力打造拳头产品。在拳头产品跑出来的同时,富荣基金2021年在基金产品线布局上也取得突破性进展,富荣信息技术、富荣福银、富荣中短债顺利完成募集成立,富荣福耀正在认购中,另有富荣量化精选即将发行。创新业务方面,富荣基金还布局了投资范围包括公募REITs的资产配置型FOF产品。
除产品布局外,还有后发基金公司在品牌建设、客户陪伴等领域内,寻找自己的差异化竞争优势。不过,有业内人士就提示,以差异化的服务或产品作为突破口,是任何一个行业弱势群体必然采取的竞争模式之一,但不宜操之过急,夯实自身投资管理能力永远是最重要的事情。
事实上,正如某中型基金公司人士所指出的,“公募基金公司应该不断夯实投研人员的基本功,提升自身的专业水平,力争为投资者奉献稳定长期的理想回报,无论市场如何变化,这都是必须始终坚守的核心竞争力”。