①公募改革推进,降费等背景下,个人系公募20%的风险准备金计提再次被密集讨论;
②行业呼吁,按分类评价结果差异化设定风险准备金比例,以风控能力而非股东背景区分,推动规则公平与高质量发展。
财联社12月26日讯(记者 闫军)基金公司高管变动贯穿2025年全年,时值年末,再有两家基金公司发生高管变动。
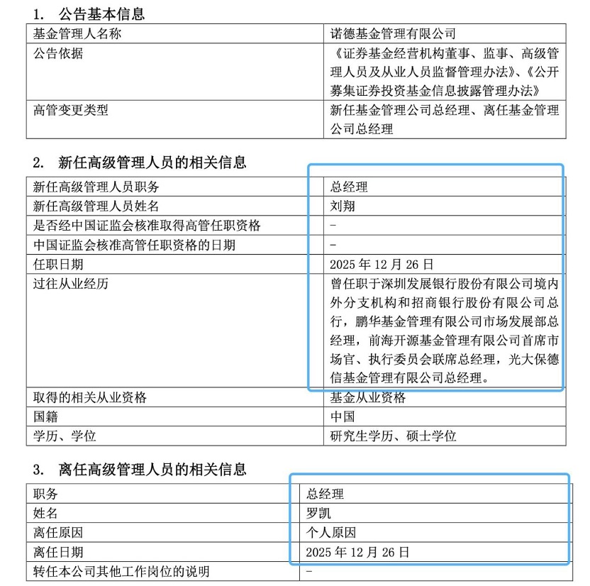
12月26日晚间,诺德基金公告高级管理人员变更称,因个人原因,罗凯离任公司总经理职位。公告同时宣布,任命刘翔为诺德基金新任总经理。
此次履新的刘翔是一员资管老将,他拥有近三十年金融从业经验,跨银行、公募领域的资管行业经验丰富,其中,基金业从业经历长达21年,历任鹏华基金、前海开源基金相关负责人,执掌光大保德信基金5年。
与此同时,信达澳亚基金新任董事长也敲定,来自股东方信达系的唐伦飞出任董事长,商健不再代任。唐伦飞自2003年起加入信达,期间短暂在中国人民银行金融稳定局从事证券公司风险化解工作,此后依然回归信达。
此外,信达澳亚基金副总经理鲁力拟离职,此前分管信达澳亚基金产品创新部、智能量化与全球投资部。财联社记者获悉,鲁力下一程或将自主创业。
公募老将刘翔加盟诺德基金出任总经理
诺德基金12月26日晚间发布公告称,公司原总经理罗凯离任,总经理一职由刘翔接任。
公开履历显示,罗凯毕业于清华大学,获工商管理硕士学位,2007年7月加入诺德基金,2018年11月23日正式出任公司总经理,全面负责公司经营管理工作达7年之久。
刘翔的职业生涯始于银行业,曾先后服务于深圳发展银行的境内外机构及招商银行总行。转入基金行业后,他历任鹏华基金市场部负责人,前海开源基金股权合伙人、执委会委员,并曾担任首席市场官、执委会联席总经理等职务。2020年7月至2025年4月期间,出任光大保德信基金总经理。
今年4月16日,光大保德信基金发布高级管理人员变更公告称,公司总经理刘翔因“个人原因”卸任。据介绍,在光大保德信基金期间,刘翔形成了以投资者回报体验为核心、注重长期理念贯彻与产品矩阵构建的管理风格。

公开资料显示,诺德基金管理有限公司成立于2006年,股东为天府清源控股有限公司、北京天朗云创信息技术有限公司,总部位于上海陆家嘴,分别在北京、深圳、济南、成都设有分支机构。
随着刘翔接任总经理一职,诺德基金在今年完成了董事长、总经理的新老交替。原董事长潘福祥因达到法定退休年龄,于2025年8月29日离任,清华系高管郑成武于同日正式接任诺德基金董事长一职。
对于未来发展,诺德基金表示,将继续恪守“受人之托、忠人之事”的信义义务,始终以持有人利益为核心,持续提升投研实力、优化风控体系、完善客户服务、注重人才梯队建设,积极把握资本市场与财富管理行业的发展机遇。
信达澳亚基金迎来新董事长,唐伦飞接任
同样是12月26日,信达澳亚基金公布了高管变动公告称,唐伦飞于12月25日出任公司董事长,商健不再代任该职务。
唐伦飞来自股东方信达系,公告显示,他曾任职于信达证券,中国信达资产管理股份有限公司投融资业务部;历任中国信达(香港)控股有限公司风险总监、党委委员,中国信达资产管理股份有限公司业务审核部副总经理。
更多公开资料显示,唐伦飞1979年6月出生,四川大学国民经济学硕士。2003年毕业后即进入中国信达资产管理公司,担任成都办事处业务经理,2005年至2006年在中国人民银行金融稳定局从事证券公司风险化解工作。随后再次回到信达,2019年7月任信达香港风险合规总监。
此外,信达澳亚基金副总经理,也是量化部门的负责人鲁力官宣离职。

信达澳亚基金今年同样经历了董事长、总经理的双更迭。
8月23日,信达澳亚基金公告,董事长祝瑞敏因工作安排离任,商健暂时代任董事长。商健在金融行业拥有超过18年的经验,曾先后任职于陕西省国际信托投资股份有限公司、健桥证券股份有限公司、信达证券股份有限公司等金融机构。
9月6日,信达澳亚总经理朱永强退休,这位资本市场21年的老将离任总经理职务,在朱永强掌舵信达澳亚基金5年8个月,实现了管理规模从百亿至千亿的跨越。
12月5日,公司副总经理方敬升任总经理一职,拥有横跨保险、银行、证券和基金等多领域复合型从业经验。任职信达澳亚副总经理之前,他曾任职于中国人寿资产管理、民生银行、中信证券、中新融创资本管理和中国银河证券,任前海开源基金专户业务部负责人。
年内公募高管变动创历史新高
今年以来,公募高管变动频繁。根据wind数据,截至12月26日,已有161家基金公司(含券商资管,下同)公告高管变更。这一变更数据创下历史新高。具体来看,有55家基金公司宣告了董事长变动;39家基金公司发生总经理变更。此外,108家基金公司的副总经理发生变更。
和此前行业人才流动不同的是,到龄退休的高管增加是今年的新常态。不完全统计显示,包括交银施罗德基金总经理谢卫、华泰柏瑞基金总经理韩勇和副总经理田汉卿、国海富兰克林董事长吴显玲、兴银基金董事长吴若曼、方正富邦基金董事长何亚刚、诺德基金董事长潘福祥、信达澳亚基金总经理朱永强、西部利得基金总经理贺燕萍等多位早期加入公募的高管因到龄退休离任。