财联社
财经通讯社
打开APP
恒运昌科创板IPO过会 系半导体射频电源系统龙头 预计今年扣非净利同比下滑超20%
①2024年在中国大陆半导体行业国产等离子体射频电源系统厂商中,恒运昌的市场份额位列第一;
                ②从审议内容来看,恒运昌的成长性和业绩波动风险,以及对大客户的依赖问题,成为监管层关注重点。

《科创板日报》11月14日讯(记者 黄修眉)今日,上交所上市委审核委员会2025年第54次审议会议通过了深圳市恒运昌真空技术股份有限公司(下称“恒运昌”)的科创板IPO申请,辅导机构为中信证券。该公司IPO申请于2025年6月13日获受理,经历两轮审核问询后,最终得以过会。

此次IPO,恒运昌原拟募资15.50亿元,投向沈阳半导体射频电源系统产业化建设项目等5大项目。招股书上会稿中披露的拟使用募集资金14.69亿元。

从此次审议会议关注的内容来看,恒运昌的成长性和业绩波动风险,以及对大客户的依赖等问题,成为监管层关注重点。根据公司此前披露的招股书上会稿及两轮审核问询回复,恒运昌的经营业绩在经历一段时间暴增后,2025年开始大幅下降。

第三代Aspen系列应用于7-14纳米制程

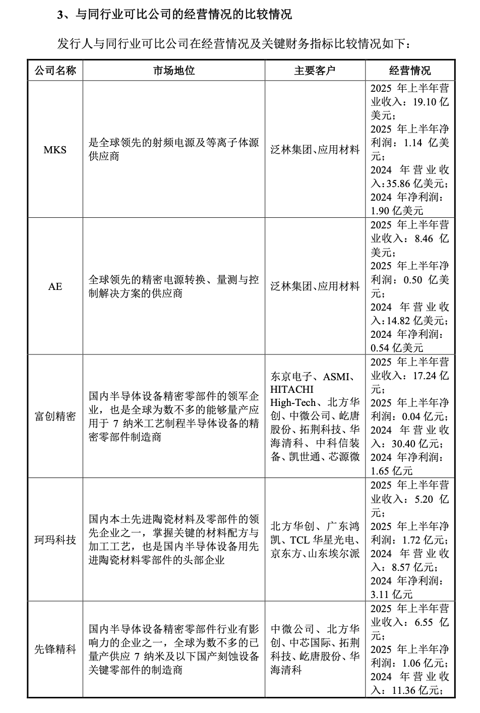
半导体制造被誉为工业皇冠上的明珠,而等离子体射频电源系统则是这颗明珠制造过程中不可或缺的“指挥家”。

这一关键零部件长期被美国MKS和AE等海外巨头垄断,根据弗若斯特沙利文统计,2024年中国大陆半导体领域等离子体射频电源系统的国产化率不足12%

恒运昌是我国产半导体射频电源系统龙头企业,其先后推出CSL、Bestda、Aspen三代产品系列,成功打破了海外巨头长达数十年的垄断格局。

招股书显示,恒运昌自主研发的第二代产品Bestda系列可支撑28纳米制程,第三代产品Aspen系列更可支撑7-14纳米先进制程,达到国际先进水平,填补了国内空白。根据弗若斯特沙利文统计,2024年在中国大陆半导体行业国产等离子体射频电源系统厂商中,恒运昌的市场份额位列第一。

客户拓展方面,恒运昌产品亦稳定批量交付拓荆科技、中微公司、北方华创、微导纳米、盛美上海等国内头部半导体设备商,并成为其在薄膜沉积、刻蚀环节的战略级供应商。截至2025年上半年末,恒运昌与上述客户已实现百万级收入的自研产品达38款,千万级收入的自研产品达24款。

不过,恒运昌亦在公开资料中提到,其第三代产品Aspen系列虽可支撑14纳米先进制程,但国际巨头MKS、AE已垄断7纳米以下市场,而恒运昌在这一关键技术领域尚未取得实质性突破。

(图:恒运昌与部分业内可比公司在路线与技术指标的对比)

(图:恒运昌与部分业内可比公司在路线与技术指标的对比)

预计2025年营收同比小幅下降

业绩方面,随着半导体行业上行周期,市场需求旺盛,晶圆厂纷纷加大资本开支,扩充产能,对半导体设备及零部件的采购需求激增,恒运昌在2022至2024年间营收净利双双实现大幅增长。

招股书显示,2022年度至2024年度,恒运昌业绩增长迅速,营收从1.58亿元一路升至5.41亿元,复合增长率达84.91%;归母净利润也从2618.79万元升至1.42亿元,复合增长率达到132.49%。

这条高增长曲线在2025年上半年却突然大幅放缓,期间恒运昌实现营收3.04亿元,同比仅增长4.06%;同期实现归母净利润0.69亿元,同比反而下滑11.99%。

对于业绩波动,恒运昌在审核问询回复中明确表示:公司预计2025年度营收同比小幅下降。全年营收预计将落在5亿元的上下区间内,全年扣非净利润有可能低于1亿元,迎来同比20%以上的跌幅。

更值得注意的是,公司申请文件显示,截至2025年上半年末,恒运昌在手订单金额为1.2亿元,第三季度末的在手订单却锐减至8440万元,下滑幅度达29.67%。

大客户拓荆科技多次增资且持股3.09%

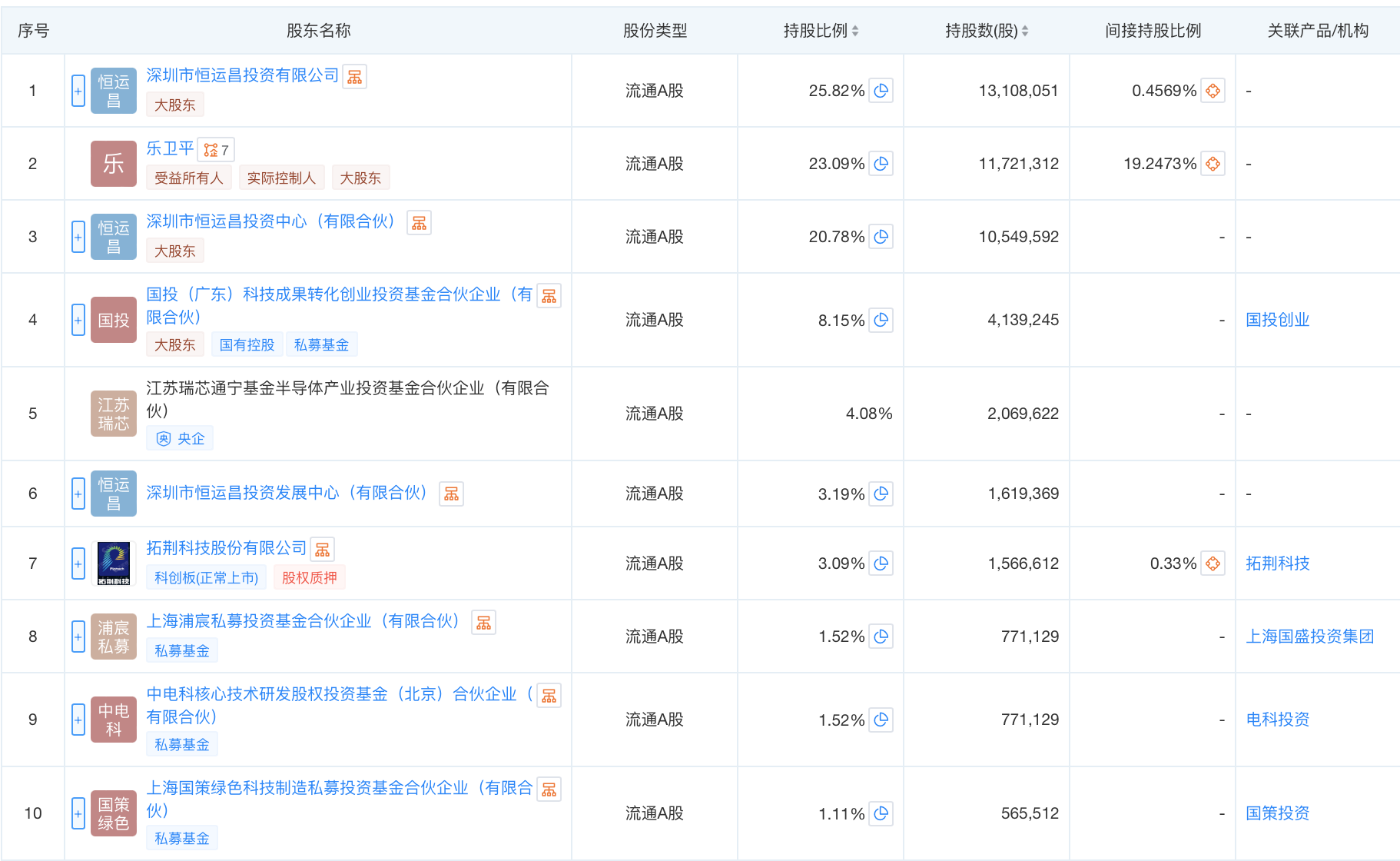
股权结构方面,公司实控人乐卫平直接持股比例为23.08%,通过恒运昌投资、投资中心、投资发展中心间接控制公司49.7861%股权,合计控制72.8727%的表决权。

此外,国有资本国投创业、上市公司拓荆科技分别持有该公司8.15%和3.09%的股份,为其第四大股东和第七名股东。恒运昌的股东名单中的国有资本还包括电控产投、基石资本、中科英智和湖南高新创投。

值得一提的是,上交所在审核中关注的大客户依赖问题实际上亦与该公司股权结构中上市公司拓荆科技有关。

2022年度至2024年度及2025年上半年,恒运昌对拓荆科技的销售占比分别为45.23%、58.16%、63.13%、62.06%,呈现持续上升趋势。

2022年8月,恒运昌产品开始批量交付拓荆科技时,拓荆科技以2000万元投资恒运昌,投后估值5.7亿元。2023年10月,拓荆科技再次增资,恒运昌的投前估值飙升至30亿元。

2025年上半年,恒运昌将拓荆科技的信用账期从30天延长至60天。这一变化直接导致了公司应收账款大幅上涨。截至2025年6月30日,恒运昌应收账款余额为13023.87万元,其中对拓荆科技的应收账款占比58.82%。

科创板最新动态 A股IPO动态
财联社声明:文章内容仅供参考,不构成投资建议。投资者据此操作,风险自担。
商务合作
热门解锁
相关阅读
评论
发送