财联社
财经通讯社
打开APP
烟草
关注
8156 人关注
2019年6月,港股“烟草第一股”中烟香港(06055.HK)挂牌首日大涨,次日股价涨幅高达41%。市场对其行业稀缺性以及背后母公司后续可能的扶持动作抱有很大的期望,因此一上市就成为市场资金关注的焦点。
烟草
+2.46%
龙头股
润都股份
+10.02%
大胜达
+10.00%
  • 11分钟前 来自 财联社
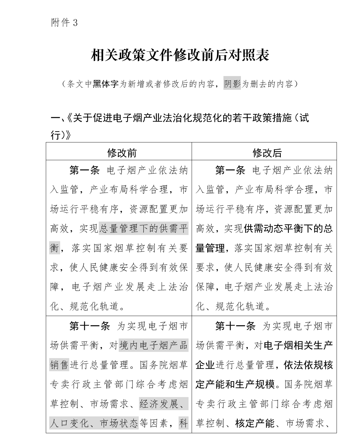
    财联社4月2日电,国家烟草专卖局发布关于公开征求《国家烟草专卖局关于修改部分电子烟监管政策文件的通知(征求意见稿)》意见的通知。修改后的内容提到,为实现电子烟市场供需平衡,对电子烟相关生产企业进行总量管理,依法依规核定产能和生产规模。
    阅读 8.6w+
    19
  • 02-16 11:08 来自 新华社
    财联社2月16日电,记者日前从公安部获悉,公安部日前研究部署当前和今后一个时期打击涉烟犯罪重点工作,会同有关部门深入开展打击整治,依托“专业+机制+大数据”新型警务运行模式,对涉烟犯罪主动出击、重拳出击,坚决打出声威、打出实效。当前,烟草产品进入销售旺季,涉烟犯罪易发高发。公安部要求,要紧盯春节前后关键节点,迅速采取有力措施,集中突破一批大要案件。要全面加强线索摸排,针对涉烟犯罪专业化、职业化和隐蔽性强等特点,从行政处罚案件、在侦案件、网上信息和本地重点部位等多渠道入手,扩大情报线索来源和广度深度,切实提高主动发现能力,要突出重点打击,紧盯重要部位、重点问题,强化区域协作,采取集群行动、区域会战、提级侦办等方式开展专案攻坚,打团伙、端窝点、摧网络,形成强大攻势。针对案件高发地、黑灰产业链等问题,公安部要求各地公安机关要积极配合烟草部门,推动实施综合治理,一体推进打防建宣,多维度瓦解违法犯罪生态,最大限度铲除涉烟犯罪滋生土壤和空间。
    阅读 358.3w+
    37
  • 02-13 09:58 来自 财联社
    财联社2月13日电,国家烟草专卖局发布关于落实电子烟产业政策、进一步推动供需动态平衡的通知。其中提到,规范企业投资行为。严格落实电子烟限制类产业政策要求,不得投资新建项目,迁建及恢复建设项目不得增加产能。原址技术改造(含生产设备购置)项目一般不得增加产能,确需增加产能的,应符合电子烟产业政策、监管政策以及产能管理规定,产能利用率处于较高水平,具有真实且持续增加的市场需求以及与生产经营相配套的安全卫生环保设施设备和技术条件,符合智能化、绿色化、融合化方向,并严格按照《电子烟固定资产投资管理细则》(国烟法〔2024〕104号)有关要求履行程序。其中,以出口销售为主的企业应证明新增产能所生产的产品符合目的地国家(地区)的法律法规和监管要求。电子烟相关生产企业原址技术改造扩大产能不得导致电子烟产业总产能增加。电子烟相关生产企业不得违规增加生产线数量、能力或增设零配件产线,不得将主要生产工序委托至无证企业代工,禁止变相扩大生产能力、规避固定资产投资审批。电子烟相关生产企业投资或产能整合重组应当符合反垄断法律法规及相关规定。
    阅读 315.6w+
    18
  • 02-13 09:56 来自 财联社
    财联社2月13日电,国家烟草专卖局发布关于落实电子烟产业政策 进一步推动供需动态平衡的通知。其中提到,提升合规经营水平。支持电子烟相关生产企业提升专业化、规范化经营能力,加强技术研发创新、生产工艺升级和品牌培育,巩固拓展中国电子烟产业核心竞争力。压实电子烟批发、零售主体合规经营主体责任,不得通过电商、短视频、直播、社交平台等网络平台违规销售电子烟,不得违规销售不符合国家标准的产品。提升电子烟监管数字化水平,完善追溯管理体系,加强零售终端规范管理,强化供需信息采集分析能力,配套制定电子烟供需管理工作指引和固定资产投资管理工作指引,强化对企业固定资产投资、核定产能及生产规模使用的监测和预警,持续提升监管效能。推动构建电子烟信用监管体系,实施差异化监管措施,对于合规经营、信用良好的电子烟相关生产企业,逐步简化核查材料和程序,减少实地检查频次。落实相关市场主体各环节未成年人保护义务,加强购买资质核验,不得采用诱导性方式开展营销推广,禁止使用甜点、糖果、水果等风味名称对电子烟产品进行命名。
    阅读 336.3w+
    18
  • 02-13 09:55 来自 财联社
    财联社2月13日电,国家烟草专卖局发布关于落实电子烟产业政策 进一步推动供需动态平衡的通知。其中提到,化解并防范产能过剩风险。坚持法治化、市场化原则,畅通过剩产能退出机制。严格执行相关法律法规、电子烟产业政策和强制性标准,对不符合产业政策,产品质量、卫生条件、安全生产、消防、环保、能耗达不到国家相关标准,生产销售不合格产品的企业,依法依规淘汰相应产能。对于产能利用率长期低于电子烟产业平均产能利用率或存在违法违规及失信行为的企业,纳入重点监管范围,逐步淘汰落后产线并核减相应产能。健全涵盖产品标准、物质限量、生产工艺、检验检测、质量安全、卫生条件、储存运输等在内的电子烟标准体系,加强认可认证和检验检测能力建设,并通过不断修订技术标准、许可条件等措施,持续优化产能结构。加热卷烟烟具生产线及核定产能应与电子烟进行严格区分,不得混用、重复计算产能。
    阅读 343.2w+
    20
  • 02-12 16:55 来自 财联社
    财联社2月12日电,新加坡将把烟草税提高20%。
    阅读 270.5w+
    1
    19
  • 01-22 22:08 来自 财联社
    财联社1月22日电,国家烟草局1月22日发布的信息显示,2025年烟草行业实现工商税利总额16570亿元,同比增长3.5%;实现财政总额15800亿元,同比增长2.3%。烟草行业实现税利总额和财政总额均创历史新高。
    阅读 257w+
    1
    98
  • 01-22 12:14 来自 财联社
    财联社1月22日电,2026年全国烟草工作会议1月18日至19日在北京召开。就做好2026年工作,工信部部长李乐成强调,要注重促进烟草经济平稳运行,把保持经济平稳运行和市场良好状态摆在优先位置,推进全产业链降本增效,加快培育新的经济增长点;注重发展新质生产力,主动融入国家创新体系和国际科创中心布局,推动科技创新和产业创新深度融合;注重建强建优现代烟草产业体系,加快产业结构优化升级。着力加强市场监管,全链条打击涉烟违法活动,提升电子烟和各类新的涉烟产品监管效能。
    阅读 281.5w+
    37
  • 01-09 17:34 来自 财联社
    财联社1月9日电,国家烟草专卖局公告2026年第1号,为进一步加强无烟气烟草制品的监管,维护消费者合法权益,根据《中华人民共和国烟草专卖法》及其实施条例等法律法规、《国务院办公厅关于全链条打击涉烟违法活动的意见》(国办发〔2025〕44号)、国家产业政策和国家标准等,现将有关事项公告如下:一、无烟气烟草制品是含有烟碱(尼古丁)成分,通过口用、鼻用或外用等方式使用且不产生烟气的烟草制品,包括尼古丁袋(片、贴)、含烟、嚼烟、膏烟、溶烟、嗅烟等。二、根据产品特性,无烟气烟草制品按照卷烟或烟丝管理。三、对无烟气烟草制品严格执行国家限制类产业政策。四、严禁未经许可生产销售无烟气烟草制品。
    阅读 321.6w+
    26
  • 01-05 17:19 来自 财联社
    财联社1月5日电,国家烟草专卖局就《电子烟相关生产企业、批发企业信用管理细则(试行)(征求意见稿)》公开征求意见。《细则(试行)》依据党中央、国务院政策文件,系统规定信用采集、失信认定、信用评级、信息公开、失信惩戒、信用修复等管理措施,共5章、30条。主要内容包括:一是总则,主要规定电子烟相关生产企业、批发企业信用管理适用范围,各级烟草专卖局管理职责;二是信用信息采集与失信行为认定,主要规定企业信用信息、失信信息的采集记录和认定要求;三是信用信息使用,主要规定企业信用评级、失信惩戒措施;四是信用修复与权益保护,主要规定企业信用修复和异议申诉的条件程序;五是附则。
    阅读 259.6w+
    28
  • 01-01 13:43 来自 财联社
    财联社1月1日电,在印度上调卷烟消费税后,印度烟草公司(ITC)股价下跌7.5%。
    阅读 335.5w+
    36
  • 01-01 02:48 来自 财联社
    财联社1月1日电,印度政府下令对卷烟征收消费税,根据长度不同每千支香烟的税额为2050至8500卢比。
    阅读 336.1w+
    24
  • 12-29 16:57 来自 财联社
    财联社12月29日电,财政部、税务总局现就广告费和业务宣传费支出税前扣除有关事项公告如下:一、对化妆品制造或销售、医药制造和饮料制造(不含酒类制造)企业发生的广告费和业务宣传费支出,不超过当年销售(营业)收入30%的部分,准予扣除;超过部分,准予在以后纳税年度结转扣除。 二、对签订广告费和业务宣传费分摊协议(以下简称分摊协议)的关联企业,其中一方发生的不超过当年销售(营业)收入税前扣除限额比例内的广告费和业务宣传费支出可以在本企业扣除,也可以将其中的部分或全部按照分摊协议归集至另一方扣除。另一方在计算本企业广告费和业务宣传费支出企业所得税税前扣除限额时,可将按照上述办法归集至本企业的广告费和业务宣传费不计算在内。 三、烟草企业的烟草广告费和业务宣传费支出,一律不得在计算应纳税所得额时扣除。 四、本公告自2026年1月1日起至2027年12月31日止执行。《财政部 税务总局关于广告费和业务宣传费支出税前扣除有关事项的公告》(财政部 税务总局公告2020年第43号)自2026年1月1日起废止。
    阅读 279.2w+
    1
    1129
  • 12-27 11:49 来自 财联社
    财联社12月27日电,国家烟草专卖局电子烟监督管理司发布《电子烟监督管理状况》,在执法打击方面,累计查处电子烟行政案件19896起、刑事案件5539起,查获非法产品6314.5万个,涉案金额超150亿元,3834人被追究刑事责任。针对“奶茶杯”“可乐罐”等变异产品,持续开展专项整治,有效遏制非法产品蔓延势头。
    阅读 328.5w+
    49
  • 12-18 17:07 来自 财联社
    国办印发《关于全链条打击涉烟违法活动的意见》
    阅读 53.7w+
    4
    162
  • 12-18 17:03 来自 财联社
    财联社12月18日电,国务院办公厅印发《关于全链条打击涉烟违法活动的意见》。《意见》要求,高压严打境内涉烟违法活动。斩断烟草制假原辅材料及烟草机械供应链,加强烟草制假源头治理,严防严控烟草制假转移扩散。严查非法储存、运输、寄递涉烟产品,整治持有烟草专卖零售许可证非法经营涉烟产品,严厉打击售卖各类违法涉烟产品行为。清理整治互联网违法销售涉烟产品。全方位加强电子烟监管,严厉查处非法生产、批发、运输、销售电子烟和电子烟出口回流等违法活动。严禁未经许可生产销售口含烟、尼古丁袋、烟膏等含有烟草、烟碱成分的涉烟产品,严厉打击非法制售空管烟、茶烟、花烟等外观形状、使用方式、主要功能与烟草类似的产品和简易制烟机械等行为。
    阅读 271.9w+
    532
  • 12-18 17:02 来自 财联社
    财联社12月18日电,国务院办公厅日前印发《关于全链条打击涉烟违法活动的意见》,提出一系列针对性政策举措,解决烟草制假、售假、走私等突出问题,持续净化烟草市场环境,切实维护国家利益和消费者权益。《意见》要求,聚力打击烟草境外制假走私入境。加强与有关国家执法协作,严厉打击境外假冒中国烟草品牌行为,坚决查处流入、流经我国的非法烟草。加强海陆联动执法协作,精准打击海上烟草走私活动。强化陆路边境和口岸涉烟问题综合整治,严厉打击各种形式的烟草走私活动。加强各类特殊区域涉烟治理,严禁以过境运输、转口贸易、转关贸易等方式侵犯知识产权和走私、变相走私烟草。加强进出境运输工具和国际邮包涉烟风险管控,依法查处利用进出境运输工具工作人员携带和跨境电商物流、国际邮包等渠道走私烟草行为。
    阅读 288.8w+
    347
  • 11-13 09:50 来自 财联社
    财联社11月13日电,针对“戒烟药这个产品市场空间有多大”的问题,民生健康11月12日在券商策略会上表示,伐尼克兰片国内的批文大多是在近几年才获得的,相关企业刚刚开始销售,规模正在逐渐提升中。根据卫健委相关报告,中国烟民数量庞大,戒烟药市场空间大。参照辉瑞原研药在海外市场的销售业绩,伐尼克兰在国内的市场潜力尚未得到充分开发,市场潜力较大。
    民生健康
    +2.00%
    阅读 262.7w+
    2
  • 11-04 10:00 来自 财联社
    财联社11月4日电,从最高人民检察院获悉,国家烟草专卖局原党组成员、副局长张天峰涉嫌受贿一案,由国家监察委员会调查终结,移送检察机关审查起诉。最高人民检察院依法以涉嫌受贿罪对张天峰作出逮捕决定,并指定由江西省赣州市人民检察院审查起诉。近日,江西省赣州市人民检察院已向赣州市中级人民法院提起公诉。检察机关在审查起诉阶段,依法告知了被告人张天峰享有的诉讼权利,并讯问了被告人,听取了辩护人的意见。检察机关起诉指控:被告人张天峰利用担任陕西省榆林市烟草专卖局(分公司)党组书记、局长、经理,陕西省烟草专卖局(公司)党组成员、副总经理,陕西省烟草专卖局(公司)党组书记、局长、总经理,国家烟草专卖局人事司司长,国家烟草专卖局党组成员、副局长等职务上的便利,为他人谋取利益,非法收受他人财物,数额特别巨大,依法应当以受贿罪追究其刑事责任。
    阅读 257.8w+
    18
  • 11-03 08:03 来自 环球网
    财联社11月3日电,据《马尔代夫独立报》11月1日报道,以豪华旅游业闻名的马尔代夫当日正式实施“世代禁烟令”,成为全球首个践行这一政策的国家。根据新规,2007年1月1日及以后出生的人,在马尔代夫境内一律禁止购买和使用任何烟草制品,该禁令适用于本国公民及外国游客。马尔代夫卫生部表示,零售商在进行烟草交易前必须核实购买者的出生日期,严禁向禁售群体销售烟草制品,违规者将被处以5万马尔代夫拉菲亚(100马尔代夫拉菲亚约合46元人民币)的罚款。与此同时,该国还维持对电子烟的全面禁令,明确禁止电子烟的进口、销售、持有和使用,这一禁令覆盖所有人群且不设年龄限制,使用电子烟设备者将被处以5000拉菲亚的罚款。
    阅读 291.6w+
    10
    88