财联社
财经通讯社
打开APP
航运期货
关注
7980 人关注
期货市场航运板块资讯
  • 54分钟前 来自 环球网
    财联社3月6日电,据美国彭博社报道,美国财政部长贝森特当地时间3月5日发布通告称,“为确保原油持续流入全球市场”,美国财政部将颁布为期30天的临时豁免令,允许印度炼油商采购俄罗斯原油。贝森特还声称,“这项短期措施不会给俄罗斯政府带来显著财政收益,因为此举仅授权处理滞留海上的原油交易。”彭博社称,随着波斯湾地区的冲突升级,全球能源供应链正面临颠覆性冲击。美方此举旨在缓解石油供应压力。该决定也标志着特朗普政府重大政策转向。此前美方曾就印度采购俄罗斯石油问题施加巨大压力。印度此前并非俄罗斯原油主要消费国,但在2022年俄乌冲突爆发后,俄原油价格打折扣,印度大幅增加了采购量。报道称,分析人士指出,尽管这项豁免措施仅为临时性且主要用于处理滞留海上的货物,但它为印度炼油行业提供了关键的缓冲期,同时可能在未来数周重塑俄罗斯原油定价机制与贸易流向。
    阅读 17.5w+
    114
  • 1小时前 来自 财联社
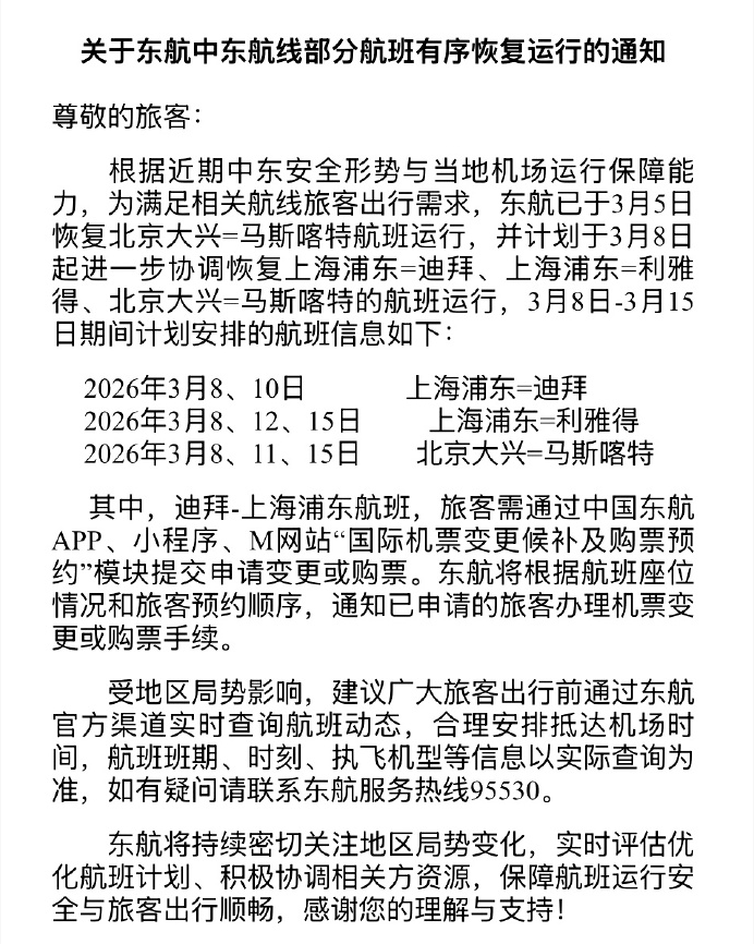
    财联社3月6日电,东方航空宣布,东航中东航线部分航班有序恢复运行。
    阅读 19.5w+
    15
  • 1小时前 来自 财联社
    财联社3月6日电,阿联酋航空发言人表示,预计未来几天内其航线网络将全面恢复运营。
    阅读 19.7w+
    29
  • 1小时前 来自 财联社
    财联社3月6日电,中东紧张局势加剧,霍尔木兹海峡航运中断,国际油价继续攀升。截至发稿,WTI原油期货向上触及85美元/桶,最新报85.044美元/桶,日内上涨4.98%,创2024年4月以来新高。布伦特原油涨3.27%,报88.203美元/桶,亦创2024年4月以来新高。
    阅读 23.9w+
    7
    623
  • 1小时前 来自 财联社
    财联社3月6日电,据宁波航运交易所,本周,宁波航运交易所发布的海上丝绸之路指数之宁波出口集装箱运价指数(NCFI)报收于1147.5点,较上周上涨16.1%。21条航线中有10条航线运价指数上涨,9条航线运价指数下跌,2条航线运价指数基本持平。“海上丝绸之路”沿线地区主要港口中,9个港口运价指数上涨,7个港口运价指数下跌。欧洲航线运价指数为956.0点,较上周下跌3.1%;地东航线运价指数为1115.7点,较上周下跌8.1%;地西航线运价指数为1334.0点,较上周下跌0.6%。美东航线运价指数为908.4点,较上周下跌3.9%;美西航线运价指数为1081.6点,较上周下跌6.2%。

    由于通航安全持续承压,多家此前考虑重返红海的班轮公司取消该计划并暂停新订舱,成本上升和风险溢价主导下,运价大幅上涨。红海航线运价指数为3230.4点,较上周上涨104.2%。
    阅读 24w+
    72
  • 2小时前 来自 财联社
    财联社3月6日电,据知情人士透露,欧盟本周告知成员国目前尚无理由释放战略石油储备,尽管伊朗战争持续阻碍霍尔木兹海峡的关键航运通道。知情人士称,欧盟委员会周四向特别召集的能源联盟工作组表示,成员国持有的战略石油储备可满足90天的消费需求,目前还没有必要开始动用这些储备。
    阅读 38w+
    33
  • 3小时前 来自 财联社
    财联社3月6日电,由于中东冲突导致航班停飞并阻碍了供应商从这一关键贸易枢纽运出金条的能力,迪拜黄金正以大幅折扣被抛售。许多买家已停止下达新订单,因为他们不愿在无法保证及时交货的情况下支付异常高昂的运输和保险费用。据知情人士透露,贸易商为了避免无限期支付仓储和融资成本,正提供较伦敦全球基准价格每盎司高达30美元的折扣。尽管本周中旬以来已有部分黄金装上离开迪拜的航班,但周五仍有大量货物滞留。
    阅读 58.9w+
    1
    222
  • 3小时前 来自 财联社
    财联社3月6日电,由于中东和海湾地区的安全风险,航运巨头马士基将暂停两项集装箱运输服务,这是冲突扰乱全球供应链的最新迹象。据周五发给客户的通知,马士基将暂时停运连接远东和中东的FM1航运服务以及连接中东和欧洲的ME11航运服务。该公司还表示,其在海湾地区的本地短途运输服务将暂停,直至另行通知。
    阅读 67.2w+
    37
  • 5小时前 来自 上海证券报
    财联社3月6日电,近日,记者获悉,中国信托登记有限责任公司(简称“中信登”)近期下发了《信托登记公司关于开展动产信托财产登记试点有关工作的通知》(简称“《通知》”)。《通知》明确,为更好发挥信托制度价值、助力推动信托业转型发展,中信登在监管部门指导下,拟开展动产信托财产登记试点相关工作。《通知》显示,此次动产信托财产登记试点相关工作的适用范围为信托机构以动产(船舶、航空器等特殊动产除外)作为信托财产开展的信托业务。在进行动产信托财产登记时,信托机构应当对委托人、拟纳入信托的动产、信托目的等有效尽职调查,并承诺对提交的申请信托财产登记的相关材料和信息的真实性、准确性、及时性和完整性负责。
    阅读 100.4w+
    86
  • 5小时前 来自 财联社
    财联社3月6日电,马士基已决定暂时停航连接远东至中东的FM 1航线以及连接中东至欧洲的ME11航线。
    阅读 111.7w+
    43
  • 5小时前 来自 财联社
    财联社3月6日电,上海航运交易所数据显示,截至3月6日,上海出口集装箱运价指数(综合指数)报1489.19点,与上期相比上涨156.08点。中国出口集装箱运价综合指数报1054.26点,与上期相比涨0.9%。
    阅读 112.3w+
    23
  • 5小时前 来自 财联社
    财联社3月6日电,中东战事仍不停歇,卡塔尔的大型出口设施仍然关闭,该国将其控制的至少两艘液化天然气(LNG)运输船向市场出租。据知情贸易商透露,Al Thumama和Mesaieed是两艘卡塔尔能源公司长期租用的船舶,目前在面向市场出租,两艘船目前位于非洲西海岸附近。
    阅读 114.5w+
    1
    43
  • 6小时前 来自 财联社
    财联社3月6日电,全球液化天然气(LNG)航运市场近日急剧升温,据船舶经纪公司Fearnleys最新发布的LNG周报,17.4万立方米LNG运输船从美国墨西哥湾至欧洲航线的即期租金已攀升至约30万美元/日,较上周上涨约26万美元。Fearnleys指出,由于市场担忧中东LNG供应可能中断,租船方为尽快锁定运力。
    阅读 137.8w+
    3
    78
  • 6小时前 来自 财联社
    财联社3月6日电,霍尔木兹海峡的船舶交通几乎完全停滞,通行量降至自这条关键水道在周末实质关闭以来的最低水平。联合海上信息中心(JMIC)在3月6日发布的一份报告称,近期对该海峡航运讯号的评估表明,通行船只数量已降至个位数水平,过去24小时内仅观测到两起确认的商业通行。根据这个专注于中东的多国海上顾问组织,这些通行涉及的是货船而不是石油船。
    阅读 142.1w+
    4
    1081
  • 8小时前 来自 财联社
    财联社3月6日电,阿莱德6日在互动平台表示,目前公司仅有极个别订单最终交货地位于迪拜,相关区域航线虽受影响,但涉及订单金额占公司整体营收比例不足1%,对公司经营影响较小,公司正与客户积极协商后续交付方案。中东局势若持续,可能对部分区域的物流运输效率及成本产生一定影响,公司将持续密切跟踪形势变化,及时与客户沟通并灵活调整安排。公司的导热散热相关产品可应用于 AI 、高性能计算、数据中心等场景,目前我们正积极推进相关领域的市场拓展与客户开发工作。
    阿莱德
    +5.43%
    阅读 181.5w+
    3
  • 9小时前 来自 财联社
    财联社3月6日电,马来西亚贸易部副部长称,马来西亚的液化天然气行业基本未受中东紧张局势影响。
    阅读 171.4w+
    29
  • 18小时前 来自 财联社
    财联社3月6日电,船舶追踪数据显示,两艘悬挂伊朗国旗的散货船已离开伊朗港口,驶往马来西亚。
    阅读 249.8w+
    133
  • 20小时前 来自 央视新闻
    财联社3月6日电,伊朗常驻联合国代表团当地时间5日在社交媒体发文表示,所谓伊朗封锁霍尔木兹海峡的说法毫无根据,荒谬至极,伊朗始终恪守国际法,维护航行自由。代表团称:“事实上,真正危害海上安全的是美国。就在昨天,距离伊朗海岸近2000英里处,载有130名水兵、正在印度进行海军访问的伊朗护卫舰‘德纳’号,在国际水域遭到美国潜艇无故击沉,导致100多名水兵丧生。此次鲁莽袭击违反了国际法和航行自由的基本原则。”
    阅读 248.3w+
    1334
  • 昨天 20:58 来自 财联社
    财联社3月5日电,沙特阿拉伯正将数百万桶原油转运到其红海沿岸的港口,在伊朗战争阻断霍尔木兹海峡航运要道、并让该地区储油设施迅速被填满的情况下,帮助这个全球最大石油出口国维持对全球市场的供应。油轮追踪数据显示,本月已有五艘超级油轮在西部延布港装载完毕,该港出口量已达2月份平均水平的三倍。沙特阿拉伯通常从波斯湾的拉斯塔努拉港运输绝大部分石油,虽然该港装运未中断,但战争意味着货物无法如常离开该地区抵达全球市场。这场冲突已使霍尔木兹海峡实质上对商业航运关闭,阻断了大量石油、燃料和天然气供应。若局势持续,该能源富集地区的产量将面临威胁。摩根大通指出,沙特阿拉伯拥有庞大的储油能力,使其比其他海湾产油国能在更长时间内承受封锁冲击,而将原油转运至西部延布港的选择则为其提供了更大的缓冲空间。
    阅读 240.8w+
    1
    232
  • 昨天 15:26 来自 央视新闻
    财联社3月5日电,总台记者获悉,当地时间3月5日上午,伊朗伊斯兰革命卫队表示,当天凌晨,一艘美国油轮在波斯湾北部被其海军发射的导弹击中,目前该油轮仍在起火燃烧。声明称,伊朗方面此前已表示,根据相关国际法规和决议,在战争时期,霍尔木兹海峡的通行规则将由伊朗方面掌控。声明还称,美国、以色列以及欧洲国家及其支持者所属的军用和商用船只,均严禁在该海域通行,一旦被发现,将遭到打击。
    阅读 277w+
    12
    3503