财联社
财经通讯社
打开APP
港股动态
关注
2.6W 人关注
最新鲜的港股实时动态。
  • 22分钟前 来自 财联社 冯轶
    港股风向标|恒指受外盘冲击向下调整 科技权重领跌释放空头情绪
    阅读 3670
  • 2小时前 来自 财联社
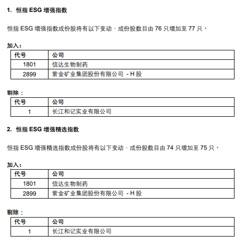
    财联社11月21日电,恒生指数公司发布恒指ESG增强指数、恒指ESG增强精选指数及恒生国指ESG增强指数季度指数检讨结果,将信达生物制药加入恒指ESG增强指数。有关变动将于2025年12月8日(星期一)起生效。
    阅读 33.3w+
    11
  • 3小时前 来自 财联社
    财联社11月21日电,小米集团于11月21日斥资3.033亿港元回购800万股B类股份,回购价格在37.64—38.04港元之间。小米已连续两日回购股票,总回购金额超8亿港币,回购总股数2150万股。截至今天收盘,小米股价上涨1.01%。
    阅读 48.8w+
    3
    47
  • 3小时前 来自 财联社
    财联社11月21日电,恒生指数公司发布公告,信达生物将被纳入香港恒生指数,零跑汽车将被纳入恒生科技指数。
    阅读 54.8w+
    37
  • 4小时前 来自 财联社
    财联社11月21日电,港交所文件显示,腾讯控股于11月21日斥资6.359亿港元回购100万股。回购价格区间为606.5—614.5港元。
    阅读 64.6w+
    4
    36
  • 5小时前 来自 财联社
    财联社11月21日电,财政部、中国证监会有关部门负责人就《关于开展会计师事务所从事H股企业审计业务名单增补工作的通知》答记者问。财政部、中国证监会对获准从事H股企业审计业务的会计师事务所将采取哪些后续管理措施?

    答:财政部、中国证监会将根据内地与香港有关监管要求,对获准从事H股企业审计业务的会计师事务所进行严格管理,确保其持续符合审核推荐要求并高质量完成H股企业审计业务。

    一是持续条件审核。推荐不搞“终身制”,并非永久有效。财政部、中国证监会将健全完善名单动态管理和市场退出机制,每年结合证券服务业务备案和执业质量检查工作对H股会计师事务所进行综合评估,对于不再符合《通知》基本要求的,财政部、中国证监会将撤回推荐。

    二是强化后续管理。财政部将H股企业审计业务项目纳入省级以上财政部门每年开展一次执业质量检查(“一年一查”)的项目抽检范围,每年在检查H股会计师事务所时,抽检部分H股企业审计业务项目,实现对H股会计师事务所H股企业审计业务项目的滚动覆盖。同时,加强对从事H股企业审计业务的会计师事务所和注册会计师的报备管理。

    三是加强监管协同。财政部、中国证监会将强化对H股会计师事务所和注册会计师的后续监管,并与香港方面及时互通H股会计师事务所的审计情况,加强信息共享。
    阅读 75.5w+
    1
    25
  • 5小时前 来自 财联社
    财联社11月21日电,港股大幅收跌,恒生指数跌2.38%,本周累跌5.09%;恒生科技指数跌3.21%,本周累跌7.18%,录得周线4连跌。京东健康跌超8%,中芯国际、华虹半导体跌逾6%,腾讯音乐、百度集团等跌超5%,蔚来、阿里巴巴、阿里健康等跌超4%,网易、比亚迪电子等跌超3%,哔哩哔哩、京东集团等跌超2%,快手、腾讯控股等跌超1%,美的集团、联想集团等小幅下跌;小米集团涨超1%,金山软件小幅上涨。
    阅读 84.5w+
    11
    226
  • 5小时前 来自 财联社 冯轶
    港股大市承压部分高息股逆势上涨 中国电信H股创近一周新高
    阅读 16.6w+
    5
  • 9小时前 来自 财联社
    财联社11月21日电,名创优品港交所公告,第三季度收入同比增长28.2%,达到57.966亿元;经调整净利润同比增长11.7%,达7.668亿元。
    阅读 169.5w+
    1
    23
  • 9小时前 来自 财联社

    1、国家能源局消息,10月份全社会用电量8572亿千瓦时,同比增长10.4%。
    2、多家A股上市公司专家当选中国工程院院士,比亚迪廉玉波、宁德时代吴凯入选。
    3、比特币盘中跌破86000美元,创7个月以来新低,日内跌超4%。
    4、截至收盘,沪指跌1.88%,深成指跌2.72%,创业板指跌3.18%。
    5、港股午间收盘,恒生指数跌2.07%,恒生科技指数跌3.11%。
    阅读 186.6w+
    3
    144
  • 9小时前 来自 财联社
    财联社11月21日电,港股午间收盘,恒生指数跌2.07%,恒生科技指数跌3.11%。半导体板块跌幅居前,华虹半导体、中芯国际跌超5%,上海复旦跌近3%。科技股全线走低,百度跌逾6%,阿里巴巴跌超4%,美团跌逾3%,网易、京东跌近3%。锂电股走弱,天齐锂业、赣锋锂业跌超10%。
    阅读 181.2w+
    5
    100
  • 11小时前 来自 财联社
    财联社11月21日电,港股芯片股下挫,华虹半导体、中芯国际、上海复旦均跌超4%。
    阅读 221.5w+
    1
    26
  • 11小时前 来自 财联社
    财联社11月21日电,截至发稿,百度集团-SW(09888.HK)跌6.41%、阿里巴巴-W(09988.HK)跌4.07%、哔哩哩哔-W(09626.HK)跌3.92%。消息方面,美股三大指数周四上演过山车式行情,尽管英伟达强劲财报一度提振了市场情绪,纳指一度涨超2%,但随着估值担忧卷土重来,以及降息预期进一步受挫,三大指数悉数收跌。
    阅读 219.1w+
    1
    23
  • 11小时前 来自 财联社
    财联社11月21日电,香港恒生指数延续下跌,跌幅扩大至2%,现报25307.13点。恒生科技指数下跌3%至5,407.28点。
    阅读 203.8w+
    7
    119
  • 12小时前 来自 财联社
    财联社11月21日电,截至发稿,赣锋锂业(01722.HK)跌6.10%、天齐锂业(09696.HK)跌2.89%、中创新航(03931.HK)跌2.46%。消息方面,碳酸锂期货主力合约跌超7%,报92960元/吨。
    阅读 220w+
    6
    18
  • 12小时前 来自 财联社
    财联社11月21日电,香港恒生指数开盘跌1.45%,恒生科技指数跌2.21%,赣锋锂业跌超6%,蔚来跌超5%,百度集团、哔哩哔哩跌超4%。
    阅读 225.3w+
    10
    44
  • 18小时前 来自 财联社
    财联社11月21日电,恒生指数主连夜盘收跌1.50%,报25460点。恒生科技指数主连夜盘收跌2.08%,报5466点。
    阅读 253.8w+
    1
    95
  • 昨天 21:19 来自 财联社 冯轶
    港股风向标|恒指跌破26000点后短线企稳 资金交投放量现积极信号
    阅读 72.5w+
    16
  • 昨天 21:01 来自 财联社
    财联社11月20日电,万科企业11月20日在港交所公告,经临时股东大会审议,批准、确认及追认本公司与深圳地铁集团所订立的贷款框架协议及其项下拟进行的交易;批准、确认及追认贷款框架协议项下拟进行的交易的建议年度上限;授权本公司董事会并可由董事会转授权其他获授权人士于彼等认为必要时行使一切权力及进行相关其他行动及事宜,以及签立彼等认为或会对执行贷款框架协议项下拟进行的交易属必要或权宜的其他文件或协议。
    阅读 268w+
    18
  • 昨天 19:13 来自 财联社
    财联社11月20日电,小米集团公告称,于11月20日斥资5.078亿港元回购1350万股B类股份,每股购回价为37.38港元-38.1港元。
    阅读 272.2w+
    93
    870