财联社
财经通讯社
打开APP
易方达指数通
关注
6189 人关注
为投资者提供指数及指数基金动态,帮助投资者发现指数投资机会。
2小时前 来自 财联社
港股创新药板块低开高走,港股通创新药ETF易方达(159316)成交放量
4月24日,创新药赛道低开后均有所反弹,截至收盘,恒生港股通创新药指数上涨1.2%,中证创新药产业指数下跌0.3%,相关ETF交投活跃,港股通创新药ETF易方达(159316,联接基金A/C:024328/024329)全天成交额近9亿元,较昨日有所放量。
中信证券指出,围绕ASCO大会摘要公布与数据读出等关键节点的催化,中国创新药产业有望迎来管线潜力的验证与价值提升,维持创新药行业“强于大市”的评级,推荐重点关注肿瘤治疗SOC的迭代方向与有重磅数据读出的中国创新药公司。
阅读 45w+
1
2小时前 来自 财联社
AI产业链方向震荡上行,人工智能ETF易方达(159819)标的指数周线“四连阳”
本周,AI产业链方向震荡上行,指数层面,中证人工智能主题指数上涨1.4%、实现周线“四连阳”,中证科创创业人工智能指数上涨1.1%,上证科创板人工智能指数上涨0.8%。
Wind数据显示,人工智能ETF易方达(159819,联接基金A/C:012733/012734)最新规模达235亿元,是同标的指数规模第一的产品,且管理费率仅为0.15%/年,可助力投资者一键布局光模块、AI芯片、AI服务器、AI应用等人工智能全产业链环节。
阅读 45.7w+
1
2小时前 来自 财联社
锂电池概念涨幅居前,电池ETF易方达(159175)标的指数逆势涨超1%
4月24日,电池产业链局部活跃,锂电电解液、动力电池板块涨幅居前,截至收盘,中证电池主题指数上涨1.6%,国证新能源电池指数下跌0.8%,相关个股中,天华新能涨超13%,恩捷股份、多氟多涨停,中伟新材、天赐材料涨超7%。
有分析指出,当前全球电池需求高度景气,储能电池因政策与能源短缺催化,需求高速增长;动力电池需求也出现触底回升。行业订单增速亮眼,今年以来排产逐月上修。在高基数的情况下,5月行业排产环比亦有小幅上修,行业开工率持续维持高位。
阅读 47.7w+
2
2小时前 来自 财联社
红利资产表现活跃,关注红利ETF易方达(515180)、红利低波ETF易方达(563020)等产品投资机会
本周,恒生港股通高股息低波动指数上涨1.5%,中证红利指数上涨1.4%,中证红利价值指数上涨1.3%,中证红利低波动指数上涨1.0%。Wind数据显示,截至昨日,红利ETF易方达(515180,联接基金A/C/Y:009051/009052/022925)和红利低波ETF易方达(563020,联接基金A/C:020602/020603)近一个月分别获17.8亿元和6.3亿元资金净流入。
据悉,易方达基金是目前唯一一家红利类ETF全部实行0.15%/年管理费率的基金公司,可助力投资者低成本布局高股息资产。
阅读 44w+
1
2小时前 来自 财联社
“红利+”策略指数震荡分化,价值ETF易方达(159263)和自由现金流ETF易方达(159222)本周获资金连续布局
本周,“红利+”策略指数震荡分化,中证红利低波动指数上涨1.0%,中证红利指数上涨1.4%,国证价值100指数上涨0.9%,国证自由现金流指数下跌0.9%。Wind数据显示,价值ETF易方达(159263,联接基金A/C:025497/025498)和自由现金流ETF易方达(159222,联接基金A/C:024566/024567)本周五个交易日均获资金净流入。
有分析指出,全球资产定价逻辑从流动性驱动转向“供给约束+地缘安全”主导,具备供给刚性与安全溢价的中国资产正被市场重新定价,逐步成为全球资金的“避风港”。从基本面来看,我国3月PPI同比由降转涨,为连续41个月下降后首次转正,企业盈利空间持续改善,为低估值资产提供基本面支撑。
阅读 46w+
1
2小时前 来自 财联社
港股震荡调整,关注恒生科技ETF易方达(513010)、港股通互联网ETF易方达(513040)布局机会
本周,中证港股通消费主题指数下跌0.5%,恒生科技指数下跌2.8%,恒生港股通新经济指数下跌3.2%,中证港股通互联网指数下跌3.8%,中证港股通医药卫生综合指数下跌5.7%。Wind数据显示,截至昨日,恒生科技ETF易方达(513010,联接基金A/C:013308/013309)和港股通互联网ETF易方达(513040,联接A/C:019313/019314)本周分别获4.1亿元和4000万元资金净流入。
国联民生证券认为,恒生科技有望迎来风险偏好修复与AI业绩兑现共振的反弹。积极催化包括地缘局势可能缓和、AI商业化加速深化,建议聚焦数据、算力、场景三位一体的优质标的。
阅读 47.2w+
1
2小时前 来自 财联社
人形机器人量产稳步推进,机器人ETF易方达(159530)一键打包人形机器人本体与零部件厂商
截至收盘,国证机器人产业指数下跌1.0%。国证机器人产业指数聚焦人形机器人本体和零部件,因编制方法设置“核心层”,相比同类指数更加聚焦人形机器人。
消息面上,宇树、智元、小鹏等厂商同步推进量产计划,预计年内出货量可达数万台。工信部表示,2026年前三个月我国具身智能产业投资已超2025年全年一半,产业投资热情持续高涨。政策面上,我国已在国际标准化组织成功推动具身智能领域全球首项国际标准《人形机器人数据集》立项,并促成首个由中国专家担任召集人的工作组正式成立,吸引12国专家参与,进一步强化在人形机器人领域的国际话语权。
阅读 48w+
1
2小时前 来自 财联社
中国汽车产业智能化转型全面加速,智能汽车ETF易方达(516590)标的指数连续三周上涨
本周,中证智能电动汽车指数上涨1.1%,中证汽车零部件主题指数下跌1.3%,恒生港股通汽车主题指数下跌5.5%,其中中证智能电动汽车指数实现周线三连阳。
4月24日,2026北京国际汽车展览会盛大开幕,呈现出两大趋势。一是高端化供给爆发,理想L9、问界M9等“9系”旗舰集中亮相;二是自研芯片规模化,蔚来神玑、小鹏图灵、理想马赫芯片在各自新车量产,实现算力自主。
中国汽车产业智能化转型正进入实质落地阶段,自研芯片规模化量产和L3级智驾上路标志着核心技术自主可控能力全面兑现,华为智驾系统深度渗透自主品牌供应链,头部新势力品牌在订单和交付端均有亮眼表现,整车及智驾零部件企业盈利修复逻辑有望加速兑现。
阅读 48w+
1
2小时前 来自 财联社
电网设备板块调整,持续关注电网设备ETF易方达(560390)投资机遇
截至收盘,恒生A股电网设备指数下跌1.9%。
西部证券指出,国家能源局部署供电质量提升专项行动,围绕推进解决电压暂降等重点问题,旨在服务芯片制造、生物医药、精密加工、新能源汽车、算力设施等新兴产业及未来产业对供电质量的高敏感需求。该行动将指导优化网架、提升线路绝缘与防雷能力,并推动用户配置不间断电源等设备以提升耐受能力。
阅读 46.1w+
1
2小时前 来自 财联社
沪指4100点得而复失,持续关注A500ETF易方达(159361)、沪深300ETF易方达(510310)布局机会
本周,A股三大指数冲高回落,沪指4100点得而复失,板块题材上,煤炭、化工、光刻机、能源金属、电力等板块涨幅居前,猪肉、贵金属、软件、证券、创新药等板块跌幅居前;港股延续回调,医药、科技板块跌幅居前。
本周,沪深300指数上涨0.9%,中证A500指数上涨0.7%,创业板指数下跌0.3%,上证科创板50成份指数上涨2.1%,恒生中国企业指数下跌0.8%。
阅读 48.1w+
1
2小时前 来自 财联社
化工板块午后爆发,石化产业指数涨1.5%,化工行业ETF易方达(516570)成交放量
4月24日午后,化工板块领涨市场,截至收盘,中证石化产业指数上涨1.5%,指数成份股中,鲁西化工涨超5%,云天化、盐湖股份、巨化股份、三美股份涨超4%,化工行业ETF易方达(516570)成交放量。
《碳达峰碳中和综合评价考核办法》昨日正式印发,双碳工作全面转向刚性约束新阶段,有望对化工等高耗能行业的落后产能带来强供给侧约束,行业“控增量、减存量” 的出清节奏有望显著提速。具备合规产能、技术优势与规模效应的龙头企业,或将受益于产能出清带来的格局优化与盈利修复。
阅读 44.1w+
2
2小时前 来自 财联社
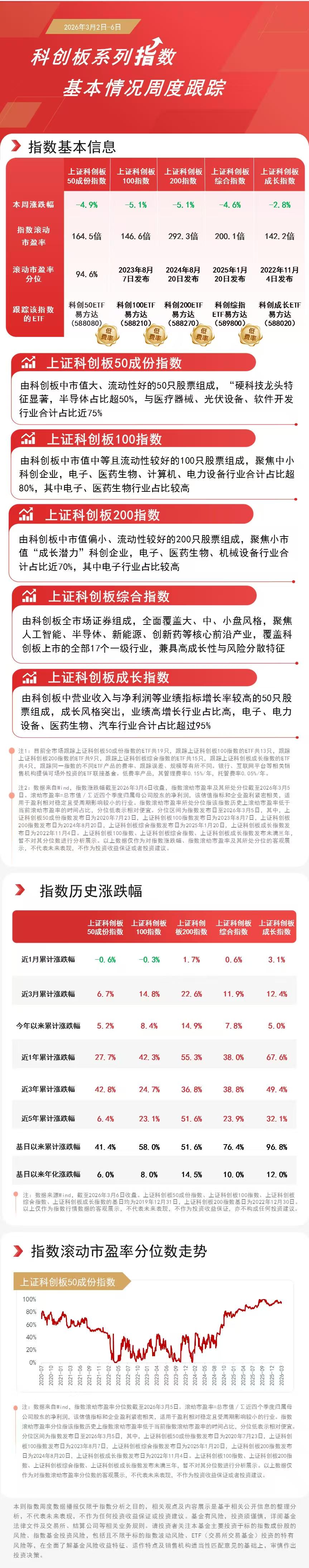
国产算力股持续活跃,科创50指数周线三连阳,科创50ETF易方达(588080)成交活跃
本周,国产算力产业链反复活跃,大型硬科技股领涨科创板,指数方面,科创50指数上涨2.1%、周线收出三连阳,科创100指数、科创综指均上涨0.6%,科创200指数下跌0.1%,科创成长指数下跌1.5%,科创50ETF易方达(588080,联接基金A/C/Y:011608/011609/022895)周成交额超70亿元。
阅读 44.5w+
1
3小时前 来自 财联社
DeepSeek-V4正式上线并深度适配国产芯片,科创芯片ETF易方达(589130)标的指数涨超2%
4月24日,国产芯片股全线走强,截至13:55,上证科创板芯片指数上涨2.4%,成份股中,杰华特涨超14%,华虹公司涨超10%,海光信息涨超7%。
消息面上,DeepSeek全新系列模型DeepSeek-V4今日正式上线预览版并同步开源,实现百万字超长上下文,Agent能力、世界知识和推理性能均达国内开源领先水平。此次V4首次实现了与华为昇腾等国产芯片的深度适配,寒武纪发布Day-0适配方案,华为昇腾超节点全系列同步支持V4部署。
有分析认为,DeepSeek-V4是二季度最受关注的国产模型事件,其国产化适配标志着国内“模型-芯片-云”闭环正逐步跑通,有助于形成自身AI商业闭环。模型越强、迭代越快,越会传导至AI芯片、设备与云基础设施环节,国产算力核心标的有望直接受益。
科创芯片ETF易方达(589130,联接基金A/C:020670/020671)紧密跟踪上证科创板芯片指数,一键覆盖科创板芯片核心资产,涵盖AI芯片、半导体设备、材料等全产业链标的,助力投资者把握国产算力生态加速突破与模型迭代共振的投资机遇。
阅读 56.7w+
8
4小时前 来自 财联社
财联社4月24日电,深港通下的港股通ETF名单调整,自2026年05月06日起生效。
阅读 65.4w+
1
10
6小时前 来自 财联社
国产大模型迭代加速商业化闭环,关注港股通互联网ETF易方达(513040)投资价值
4月24日,港股互联网板块深蹲后持续反弹,截至14:38,中证港股通互联网指数几乎收复早盘约2%的跌幅,跟踪该指数的港股通互联网ETF易方达(513040)成交放量。
消息面上,DeepSeek-V4今日正式上线预览版,在Agent、复杂推理、代码等能力上逼近海外顶尖模型,实现百万级上下文落地,并向华为昇腾等国产算力环境深度适配。
长上下文与Agent能力提升将显著拉动Token调用量,推动云服务计费模式由“能力定价”向“使用量定价”深化,云服务与AI相关业务变现路径进一步清晰。互联网龙头凭借用户、数据、场景和分发优势,使“模型-算力-应用”形成更顺畅的闭环,有望支撑板块盈利预期与估值中枢边际修复。
中证港股通互联网指数聚焦港股互联网与云服务龙头,契合平台生态优化与云业务增长逻辑,前十大权重股包括阿里巴巴、腾讯控股、美团等,投资者可借道港股通互联网ETF易方达(513040,联接基金A/C:019313/019314)布局大模型升级与国产算力扩张共振下的板块价值重估机遇。
阅读 125.1w+
1
7小时前 来自 财联社
DeepSeek V4迈向“高阶任务”需求,国产AI产业链闭环加速,人工智能ETF易方达(159819)配置逻辑强化
4月24日,DeepSeek V4正式上线预览版,首次将百万Token上下文窗口、代码、Agent、多步推理等高阶功能推向产品层。在超长上下文场景下,单Token推理FLOPs仅为上一代27%,KV缓存消耗仅10%,显著提升复杂工作流可用性。
DeepSeek官方表示,预计下半年昇腾950超节点批量上市后,Pro的价格会大幅下调,这意味着国产算力瓶颈一旦缓解,模型性能释放将带动调用量增长,进而拉动国产AI芯片、服务器、交换机及半导体设备等全产业链需求。
中证人工智能主题指数覆盖AI产业链上游芯片硬件、中游算力基础设施及下游应用,前十大权重股包括中际旭创、寒武纪、澜起科技等。人工智能ETF易方达(159819,联接基金A/C:012733/012734)是跟踪该指数规模第一的产品,且管理费率仅为0.15%/年,可助力投资者一键布局光模块、AI芯片、AI服务器、AI应用等人工智能全产业链环节。
阅读 143.7w+
3
7小时前 来自 财联社
DeepSeek-V4正式上线并深度适配国产芯片,科创芯片ETF易方达(589130)标的指数涨超2%
4月24日,国产芯片股全线走强,截至13:55,上证科创板芯片指数上涨2.4%,成份股中,杰华特涨超14%,华虹公司涨超10%,海光信息涨超7%。
消息面上,DeepSeek全新系列模型DeepSeek-V4今日正式上线预览版并同步开源,实现百万字超长上下文,Agent能力、世界知识和推理性能均达国内开源领先水平。此次V4首次实现了与华为昇腾等国产芯片的深度适配,寒武纪发布Day-0适配方案,华为昇腾超节点全系列同步支持V4部署。
有分析认为,DeepSeek-V4是二季度最受关注的国产模型事件,其国产化适配标志着国内“模型-芯片-云”闭环正逐步跑通,有助于形成自身AI商业闭环。模型越强、迭代越快,越会传导至AI芯片、设备与云基础设施环节,国产算力核心标的有望直接受益。
科创芯片ETF易方达(589130,联接基金A/C:020670/020671)紧密跟踪上证科创板芯片指数,一键覆盖科创板芯片核心资产,涵盖AI芯片、半导体设备、材料等全产业链标的,助力投资者把握国产算力生态加速突破与模型迭代共振的投资机遇。
阅读 140.6w+
6
7小时前 来自 财联社
化工板块冲高回落小幅上涨,关注化工行业ETF易方达(516570)布局机会
4月24日早盘,石油化工板块冲高回落,截至午间收盘,中证石化产业指数上涨0.1%,成份股中,浙江龙盛涨超3%,杭氧股份、盐湖股份、昊华科技涨超2%。
阅读 157.9w+
1
7小时前 来自 财联社
中国电网开启近100亿具身智能设备采购与投资,持续关注机器人ETF易方达(159530)投资机会
截至午间收盘,国证机器人产业指数下跌1.5%。
消息面上,国家电网有限公司内部印发《2026年具身智能发展规划》,计划在今年集中采购各类具身智能设备约8500台,总投资约68亿元,重点聚焦电力巡检、带电作业、应急救援、仓储物流四大场景,旨在推动电网从“人工运维”向“自主化运维”转型,若计入南方电网及地方能源集团的跟进采购,业内预计2026年电力行业具身智能总投资规模有望突破100亿元,机器人应用场景有望打开新空间。
阅读 169.3w+
20
7小时前 来自 财联社
电池、锂矿板块走强,关注电池ETF易方达(159175)、储能电池ETF易方达(159566)投资价值
4月24日早盘,电池、锂矿板块表现强势,截至午间收盘,中证电池主题指数上涨0.9%,国证新能源电池指数下跌1.0%。
4月我国锂电排产继续走高,机构调研数据显示,通过对行业前二十电池厂商的产能追踪,2026年4月份,预计中国锂电市场排产总量约235GWh,环比增长7.3%,其中,储能电芯排产占比41.3%。
电池ETF易方达(159175)跟踪的中证电池主题指数全面覆盖电池产业链上游资源品、中游零部件、下游电芯制造等环节,全面捕捉锂电高景气贝塔;储能电池ETF易方达(159566,联接基金A/C:021033/021034)跟踪的国证新能源电池指数聚焦储能电池核心环节,包括电池制造、储能系统集成、液冷、逆变器等领域核心企业,助力投资者一键打包电池行业龙头。
阅读 154.2w+
3