①4月10日证监会发布创业板改革意见,在深化投资端改革方面,三大举措优化交易制度。
②优化措施为引入做市商制度、大宗交易实时确认、创业板相关ETF盘后固定价格交易;
②三大举措针对性解决创业板流动性分化、大额交易效率低、机构资金进出冲击成本高等,减少价格波动,吸引中长期资金入市。
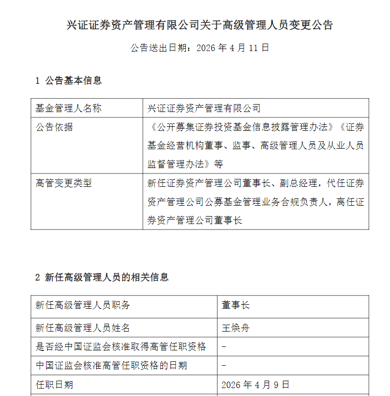
财联社4月11日讯 (记者 王玉玲)4月11日,兴证资管发布公告,正式任命王焕舟为董事长,原董事长刘宇因工作调动原因,不再担任董事长一职。

王焕舟长期深耕金融机构自营投资和客需业务,在固定收益、多元资产和相关衍生品等领域拥有丰富的投资交易和管理经验,拥有多家国内大中型证券公司的任职履历,曾直接管理过较大规模的固定收益和多元资产投资组合。同时,王焕舟还兼任中国银行间市场交易商协会第五届金融衍生品专家委员会委员、中国银行间市场交易商协会第三届从业人员培训专家委员会委员等职务。
兴证资管表示,相信随着王焕舟的加盟,以及全体员工的齐心协力,兴证资管将延续一直以来的良好发展态势。同时,公司对刘宇在任期间对公司战略发展和经营管理效能提升等方面做出的贡献表示衷心感谢。
兴证资管前身为兴业证券资产管理部,2000年获准开展资产管理业务,2014年成为独立资管子公司。公司经历了集合与定向业务大发展时期,以及“资管新规”后的集合产品公募化改造历程,并于2023年获得公开募集证券投资基金管理业务资格,实现了从传统券商资管向公募基金领域迈进的关键一步。目前,公司旗下公募基金板块已涵盖权益和固定收益等主要资产类别,私募业务规模在已有基础上继续稳步提升,整体呈现良好的发展态势。
截至2025年末,兴证资管旗下公募基金共12只,公司整体受托管理总规模达1272亿元,同比增长26%;全年实现营业收入2.74亿元,净利润0.69亿元。
兴证资管表示,未来将稳步推进“私募+公募”双轮驱动战略,积极探索“特色化”和“差异化”的创新业务模式,迭代优化“固收+多元资产”的投研体系和产品矩阵,持续加强合规风控与运营管理建设,以长期主义精神为客户提供资产管理综合解决方案。