①偿付能力二期全面执行影响已逐步消化,三期新政仍在酝酿;
②个别中小险企减仓操作影响小;
③保险业负债端增量资金规模大,增持股票趋势不会改变。
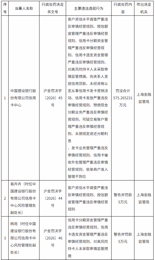
财联社3月23日讯 上海金融监管局3月23日发布了一张罚单,剑指中国建设银行股份有限公司信用卡中心及其相关责任人。
罚单显示,建行信用卡中心的主要违法违规事实(案由)为:客户资信水平调查严重违反审慎经营规则、授信额度管理严重违反审慎经营规则、信用卡分期资金管理严重违反审慎经营规则、信用卡透支资金管理严重违反审慎经营规则、对高风险持卡人未采取审慎监管措施、向关系人发放信用贷款、未经资格认定从事信用卡发卡营销活动、信用卡发放严重违反审慎经营规则、预借现金分期业务严重违反审慎经营规则、可疑交易账户管理严重违反审慎经营规则、未按规定退还分期利息、发卡业务管理严重违反审慎经营规则、信用卡催收外包管理严重违反审慎经营规则、收单商户准入管理不到位。
针对上述违法违规行为,上海金融监管局对建行信用卡中心罚没合计575.265231万元;对时任建行信用卡中心风险管理处副处长易卉卉警告并罚款5万元;对时任建行信用卡中心风险管理处副处长韩亮警告并罚款5万元。
