【市场主线】
周二市场探底回升,沪指、创业板指均涨超1%,深成指涨超2%。盘面上,全市场超4800只个股上涨,其中商业航天板块爆发,太空光伏方向领涨,化工和AI应用板块同样表现活跃,贵金属板块午后也迎来反弹,仅银行等少数板块走势较弱。指数层面,开盘又是经典的“易中天”带领的高开低走,但区别是昨天是缩量高开+放量反弹,并且昨天盘前就提到“像4000点这种整数关口大概率能吸引到不少抄底盘的涌入”,而这次的低点刚好是4002.78,所以指数才避免了像去年年初那样的连续大跌。不过,昨天三大指数都没能反包掉前一天的阴线,和去年9/5、12/17的强势形成了鲜明的对比,像这种表现虽不能盲目定义为弱,比如去年10月初指数没反包也不妨碍后续继续上涨,但至少能说明资金目前的态度仍旧是分歧的,也体现在这两天涨跌都没放量。巧合的是,10月的分歧是由于摩擦升级,而这次也是来自海外,自凯文·沃什被提名为美联储主席后,短期市场集中定价“QT+降息”和强美元回归预期,更直白点就是最近金银等贵金属的价格巨震,因此对于最近的A股而言,盘前可能要多留意下外盘的表现,此外如果是参考去年10月初的走势,大概率还会有个二次探底的过程。
题材上,盘前提到“跌停家数的减少可以作为评判情绪是否回暖的重要参考”,然后昨日的跌停家数迅速由周一的98家减至9家,并且这个数据在开盘没多久就已经有明显的减少趋势,奠定了昨天普反的基调,另外从尾盘的表现来看,今天白银有色和湖南白银都有望开板,至少和1月中旬的国晟科技相比,这回的亏钱效应还是好上一些。并且白银有色已经很好的完成了历史使命,之前在商业航天和AI集体调整的时候,曾提到市场需要一个像去年9月首开股份那样破局的个股,很明显市场高度已经被打开了。
具体题材上,先说有变化的,昨天的“冷饭”题材轮到了太空光伏,这次的催化很明显就是盘前SpaceX与xAI合并的消息,同时也和指数反弹有关,对于今天而言,作为前期主线之一的商业航天究竟是有持续性还是继续轮动到其他题材,很大程度上要看指数的态度了,尤其是考虑到有大资金买了10亿多航天发展,不反弹很难接得住。再说不变的,比如资源股,周一表现更为坚挺的化工股在昨天的确成为了率先走强的品种,百川股份和红宝丽等个股都反包涨停了,此外相比起矿产股,似乎黄金珠宝品类的韧性也更为强。再比如大消费,昨天不少个股都随着指数反弹而回落了,依旧展现出了逆势的属性,后续一旦指数再度回落的话,资金很可能会再度回流,核心应该是以茅台为代表的白酒板块。
【龙头板块】太空光伏
财联社2月3日电,埃隆·马斯克旗下SpaceX在公司备忘录中确认与xAI合并,备忘录显示,SpaceX与xAI合并后的公司预计每股定价约527美元,估值将达1.25万亿美元。马斯克为SpaceX勾勒的宏大愿景之一,是将数据中心送入太空,用于为AI执行复杂计算任务。国盛证券杨润思认为,太空中不仅可实现24小时日照,还可利用深冷宇宙背景实现近零成本散热,在马斯克提出部署100–500GW级太空AI计算网络的背景下,使得高可靠、高比功率的太空光伏系统从配套组件”升级为战略基础设施”,需求呈指数级增长。板块内上市公司包括:双良节能、奥特维等。
【热点前瞻】
国产宽体客机C929“大脑”供应商确定
昂际航电与中国商飞公司在新加坡航展期间正式签署《C929项目航电核心处理系统合作意向书》,意味着国产宽体客机的“大脑”供应商确定。C929飞机是中国商飞首款自主研发的远程宽体客机,航电系统相当于飞机的“大脑和中枢神经系统”,昂际航电由GE航空航天和中航工业集团平股合资组建,此前已是国产C919飞机航电系统供应商。
2026年全国民航工作会议提出,将统筹推进重点型号以及C919、C909设计优化审定,并加强适航双边合作,助力国产航空产品拓展国际市场;同时有序推进机载设备、辅助动力装置等关键产品审定,以提升产业链国产化率。中泰证券陈鼎如指出,欧洲航空安全局(EASA)完成对C919的符合性试飞,正式给出“性能良好,安全可靠”的核心评价,标志着国产大飞机正式具备叩开全球主流航空市场的资质,看好国产大飞机有望迎来航司交付及国产化率双提升,包括:1)C919全年交付或达25架左右;2)C919开辟海外用户;3)C919高原型和加长型客机研发进展顺利;4)CJ-1000A适航测试及取证进度加快,需求量提升;5)产能端,C919二期项目主体工程完工、商发批产能力项目开工。
航发科技:公司为飞机提供航空发动机、燃气轮机零部件和航空轴承,压气机叶片已经中标大飞机C919项目。
国机精工:公司子公司洛阳轴承研究所作为上飞ARJ21新支线飞机重点配套单位,自主研发的“自润滑复合轴承”用于ARJ21飞机机翼防冰系统,在飞机起飞和降落时工作,为该机安全飞行提供了强有力的技术支撑和保障。
十五五首个中央一号文件来了
财联社2月3日电,中央一号文件《中共中央国务院关于锚定农业农村现代化扎实推进乡村全面振兴的意见》发布,意见指出,提升农业科技创新效能。统筹科技创新平台基地建设,加强农业关键核心技术攻关和科技成果高效转化应用,培育壮大农业领域科技领军企业。深入实施种业振兴行动,加快选育和推广突破性品种,推进生物育种产业化。加快高端智能、丘陵山区适用农机装备研发应用,加强林草机械装备研发推广。因地制宜发展农业新质生产力,促进人工智能与农业发展相结合,拓展无人机、物联网、机器人等应用场景,加快农业生物制造关键技术创新。
尽管国内2025年农机需求下降,但2026年是十五五的开局之年,国家一号文更加重视农业现代化。东方证券杨震认为,行业有望在2026年边际改善,首先总量政策支持,第二,更新政策延续且更加专注精准,第三,政策也倾向于农机升级,最后,在出口端,我国农机出口增长,将为农机板块的需求带来新的成长性。
托普云农:公司主营智慧农业、硬件设备,产品体系中存在小型农机等智能产品的布局,基于AI技术打造了AI智能体“问稷”,拓宽了人工智能技术在农业领域的应用场景,积极探索智慧农业行业“新范式”。
威马农机:公司是外销为主的山地丘陵农业机械行业领先企业,凭借其在生产技术、产品品质、制造规模等方面的竞争优势,已在国内外市场中建立了较高的知名度。
【海外映射】


1、美股软件、数据服务公司集体跳水,Anthropic发布了一款AI法律插件,独占的高质量法律数据和极高的迁移成本的企业有望受益,A股相关公司包括:通达海等。
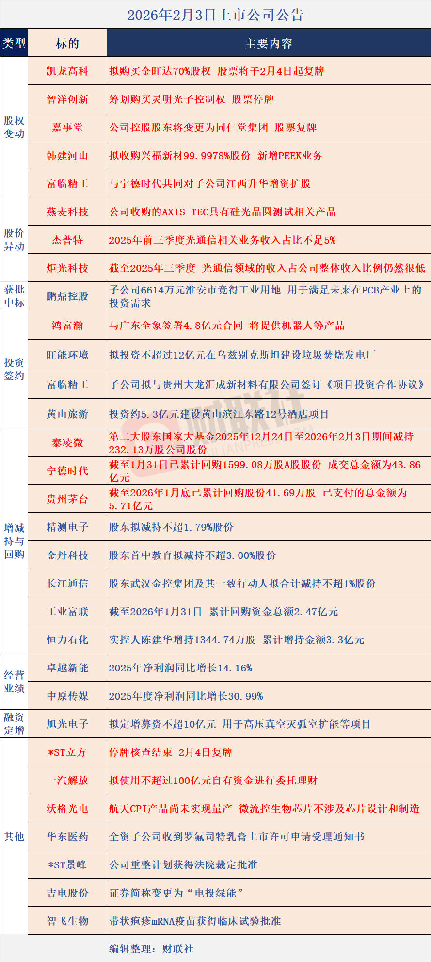
【九点·公告全知道】(表格引用自《公告全知道》)

【九点·数据分析】
如需【个股竞价和连板数据】、【题材池子】相关数据,请访问以下链接获取详细内容:
APP端:点击此处获取
网页端:点击此处获取