【市场主线】
上周五市场高开低走,三大指数集体收跌,沪指险守4100点。盘面上,电网设备概念开盘表现活跃,此后半导体产业链集体走强,存储芯片概念午后持续拉升,而油气、AI应用等板块则跌幅居前。指数层面,仍然先简单过一遍量能+大金融+市场情绪三要素,周五比较积极的信号是之前大幅缩量的情况得到了缓解,两市成交额重回3万亿上方,较上一个交易日放量1208亿,不过以保险为代表的大金融和市场情绪都表现不佳,所以指数小幅调整也就不意外了。其实经过上周的纷纷扰扰后,对指数的“信仰“应该比之前的17连阳来得更为坚定,既然央广财评提到了坚持稳字当头,A股要的不是“疯牛”而是“长牛”,换言之如果后续跌多了也会有托底。此外,上周三A股近4万亿成交,这才是市场“过热”在数据层面的真实体现,因此后续可以先观察第一和第二个“地量”出现的时间点,就像9月3日和10日的2.36万亿和1.98万亿,前者的次日为当时调整的阶段低点,后者则更像是资金心理层面的拐点,因此往往会是一个整数位,很明显在此之后的一个多月,A股的交投明显活跃了起来。
题材上,也是先简单过一遍数据,上周五两市跌停家数虽然较周四有所减少,但仍有多达45家,并且还有一个处于风口浪尖的鲁信创投三连跌停,此外考虑到神剑、海格、岩山、直真、巨力这几个二连跌停的封单比都不小,估计今天还会有三连跌停的个股出现,这次情绪是否修复最直观的指标就是跌停数据了。不过,如果按照之前所说,这次情绪急转直下的导火索是易点天下的停牌的话,那可能至少要等到周二该股复牌后,局势才能变得明朗一些。此外,上周五的二连板就只有2家,客观的说,即使没有外部因素,市场情绪的起起伏伏在之前也是常有的事儿,就像去年8月底的调整后,9月初也经历过连板高度的3连降,且9月5日也出现过只有3个二连板的情况,这次相当于多了个情绪放大器,因此除了看亏钱效应何时收敛外,还有个很关键的因素就是看这次会在哪个时间点也出现一个像9月份首开股份一样破局的个股。
具体题材上,首先是商业航天和AI应用,似乎看好前者先跌先反弹的较多,不过周末同样有星河动力首次飞行试验任务失利的利空,更关键的是,从产业层面出发,目前除了IPO在实打实的推进外,并没看到有其他实质性的利好,从资金层面出发,这个题材之前就有缺乏绝对高度的问题,因此就算能反弹,高度也会比较有限。但值得注意的是,板块内依然有信维通信、臻镭科技等逆势走强的个股存在,尤其在最近商业航天整体趋弱的大背景,更便于甄别出这些优质标的。其次对于其他新题材而言,以电力设备的三变科技为例,上周四下午的回封就是好的买点,反倒是周五上午的回封就变成了大幅回撤,由于目前市场缺乏高度,等到板块一致后再去追龙头的战法反倒是不适用了,分歧还能继续,一致就结束了。最后对于科技题材而言,今天业绩低于预期的胜宏科技和剑桥科技走势很值得一看,如果低开低走,那将对整个AI硬件方向都造成很大的负反馈,但要是能在下午反拉回来,有望带动科技股一跃成为市场焦点。
【龙头板块】存储芯片
佰维存储预告2025年度实现归属于母公司所有者的净利润同比增加427.19%至520.22%。此外据供应链知情人士透露,闪迪已向部分下游客户提出了一项前所未有的供应合同:要求客户支付100%现金预付款,以锁定未来1至3年的存储芯片配额。浙商证券高宇洋认为,AI技术革命正从云端与端侧双向重塑存储需求,驱动行业向高性能、大容量、低功耗升级,开启超级成长周期,全球存储市场规模预计从2025年2633亿美元增至2029年4071亿美元,复合增速11.5%。板块内上市公司包括:康强电子等。
【热点前瞻】
长征十二号乙运载火箭静态点火试验圆满成功
1月16日下午,中国航天科技集团商业火箭有限公司抓总研制的长征十二号乙运载火箭(CZ-12B),在东风商业航天创新试验区中国商火研试发射工位顺利完成静态点火试验,试验取得圆满成功。本次试验全面模拟真实发射前流程,在加注、点火、时序控制等关键环节展开系统验证。结果表明,箭上各系统工作稳定、参数正常,充分证明了火箭设计的可行性与可靠性,也为后续转入飞行试验阶段提供了重要支撑。值得一提的是,CZ-12B运载火箭是为满足我国低轨星座组网等商业发射需求研制的新一代四米级可重复使用火箭,采用两级构型及全液氧煤油动力方案,具备20吨级近地轨道运载能力。
当前国内技术突破与系统建设同步提速,长征十二号甲和朱雀三号已完成首飞,标志可回收火箭进入验证阶段;同时星网等主导的星座进入密集组网期,加速争夺低轨资源。湘财证券汪炜指出,在“十五五”国家航天强国战略目标的牵引下,国内政策、资本与技术正形成合力,推动商业航天从技术验证阶段迈向规模化、商业化运营阶段。
盟升电子:公司为长征十二号遥一运载火箭提供卫星导航系统。
九丰能源:公司已深度参与海南商业航天发射场2025年7月30日长征八号甲运载火箭及8月4日长征十二号运载火箭发射任务的保障服务工作,为其提供液氧、液氮、液氢、氦气等特燃特气。
动力电池回收千亿元级市场待启
财联社1月17日电,工业和信息化部1月16日举行新闻发布会,会上介绍了工业和信息化部等六部门联合印发的《新能源汽车废旧动力电池回收和综合利用管理暂行办法》(简称《管理办法》)。国家市场监督管理总局此前公布的数据显示,2024年国内动力电池回收量突破30万吨,对应市场规模超480亿元,预计到2030年国内市场规模将突破千亿元。
近年来,我国新能源汽车产业快速发展,产销量持续攀升。同时,随着已经销售使用的新能源汽车动力电池容量衰减步入退役期,废旧动力电池产生量不断增长。西部证券电新团队认为,该《办法》通过制度化建设,强化了动力电池全生命周期管理的责任框架,有助于引导行业走向规范化与规模化发展,为资源循环利用体系的完善奠定了关键的政策基础。
迪生力:公司积极发展锂电池再生资源回收利用业务,广东威玛新材料生产基地已投产,计划每年回收处理硫酸镍、硫酸钴等有价金属约16000吨,推动循环经济发展,降低环境风险。
格林美:公司在全球范围内与900余家车企和电池厂建立合作关系,与BYD、CATL、EVE形成镍钴锂的定向循环合作关系,2024年公司动力电池回收拆解量占中国退役动力电池总量的10%以上。
【海外映射】


1、美光科技涨7.6%,市值首次突破4000亿美元,美光首席执行官表示,人工智能驱动的需求正在加速,近期在努力生产更多内存和存储芯片,市场短缺情况将持续到2027年,分析师看好存储扩产对国内半导体前道和键合设备的拉动,以及HBM对混合键合等封装技术和高端产能的带动,A股相关公司包括:香农芯创、大为股份等;
2、OpenAI宣布,将开始在部分美国用户的ChatGPT应用中测试广告,以提升ChatGPT的营收能力,AI带来流量入口迁移,催生GEO营销,市场将随着大模型流量增长持续上行,A股相关公司包括:蓝色光标、壹网壹创等。
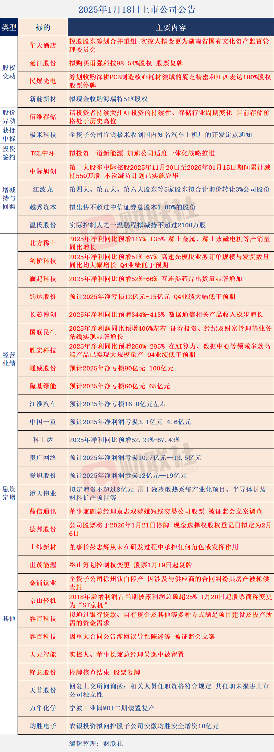
【九点·公告全知道】(表格引用自《公告全知道》)

【九点·数据分析】
如需【个股竞价和连板数据】、【题材池子】相关数据,请访问以下链接获取详细内容:
APP端:点击此处获取
网页端:点击此处获取