
①从新股发行募集资金来看,近三年内(2023年至2025年),19家A股公司的IPO募集金额超30亿元,其中包括12家科创板公司; ②业内认为,细化规则的重点不是限制理财行为,而是强制披露资金闲置期的研发推进节点,让市场能同步监督技术进展与资金效率的匹配度。
《科创板日报》12月17日讯(记者 黄修眉) 近日,顶着“中国版英伟达”光环的摩尔线程,上市一周后便公告75亿元闲置募资理财,引发市场广泛关注。
事实上,此前,不少A股(含科创板)上市公司出现过使用闲置募集资金进行现金管理的例子。据《科创板日报》记者统计近三年(即:2023年至2025年)A股市场数据发现,共有超110家A股上市公司的年度闲置现金(包含闲置募集资金和闲置自有资金)管理额超50亿元,其中包括14家科创板公司。
对于闲置募集资金现金管理,证监会多年前已有相关规定,其还于今年6月进行了再次修订与监管升级。从目前市场关注来看,投资者和业内还呼吁上市公司进一步详尽披露“闲置募集资金现金管理”信息。
▍近三年共6家科创板公司闲置募集资金现金管理额超50亿元
财联社星矿数据统计显示,若仅从只能购买安全产品的闲置募集资金来看,近三年内(即:2023年至2025年),19家A股公司的闲置募集资金现金管理额超30亿元,其中包括12家科创板公司。
《科创板日报》记者注意到,在上述12家科创板公司中,又有6家公司的金额超50亿元,分别是华虹公司、摩尔线程、中微公司、联影医疗、晶合集成、芯联集成,其闲置募集资金现金管理额分别为210亿元、75亿元、55亿元、52.00亿元、50亿元、50亿元。

但需要注意的是,部分公司当年管理资金有多个来源,且由于现金管理以年度为单位进行滚动,不同年份的额度会出现不同。其中,中微公司2024年的现金管理资金来源于2019年IPO募资和2020年的定增,总金额为55亿元;2025年的管理额为35亿元,来源仍为上述2个途径,但因未达到50亿标准而未列入名单。
作为A股市场中典型的国产高端算力领域的“硬科技”企业,其所属行业天然具有技术攻坚周期长,研发投入分阶段推进的特性。也正因此,将闲置募集资金用于理财的现象并不少见。
华虹公司于2023年8月7日登陆科创板。其上市不到一月内,就发布公告,拟将总额不超过210亿元的暂时闲置募集资金(含超额募集资金)进行现金管理,用于购买安全性高、流动性好的低风险现金管理产品(包括但不限协定存款、通知存款等存款产品),资金使用期限自董事会审议通过之日起12个月内。
而该公司210亿元的现金管理规模,占其科创板首发IPO的募资总额212.03亿元的99%。该公司原拟募资180亿元,超募32.03亿元。
与摩尔线程此次情况类似,华虹公司公告一出便引发热议。对此,华虹公司彼时回应称,该现金管理主要为协定存款,并不会用于理财产品的购买。“由于募集资金投资项目建设需要一定周期,为提高募集资金使用效率,合理利用部分闲置募集资金,公司在确保不影响募集资金项目建设和使用、募集资金安全的情况下,增加公司的收益,为公司及股东获取更多回报。”
更早前,寒武纪亦遭遇过类似情况。2020年8月18日,寒武纪上市一个月后,便公告使用不超过25亿元的闲置募集资金用来购买安全性高、流动性好、有保本属性的投资产品、银行结构性存款、协定存款、通知存款、定期存单、大额存单等,这一金额上限占其总募集资金97%。
▍最新规则对募集资金监管体系进行系统性升级
实际上,对于上市公司闲置募集资金现金管理,证监会《上市公司募集资金监管规则》及其多个修订版本,以及沪深两市交易所早有规定。
有A股上市公司董秘办人士向《科创板日报》记者表示,“上述公司的做法是符合上市公司使用闲置募集资金管理规定的,上市公司的多数募投项目都是分阶段实施,即便是用募集资金购买设备、给付工程款等,也不是一次性完全给付。这里经常存在时间差问题,所以从上市公司角度,逐步使用募集资金的操作很正常。”
2025年5月,证监会最新修订了《上市公司募集资金监管规则》(下称:“最新《监管规则》”),并于2025年6月15日正式实施,在新“国九条”强监管基调下,对募集资金监管体系的系统性升级。

此前,证监会实施的募集资金持续监管规则主要为《上市公司监管指引第2号—上市公司募集资金管理和使用的监管要求》。该规则最早于2012年12月发布,于2022年法规整合时进行细微调整。
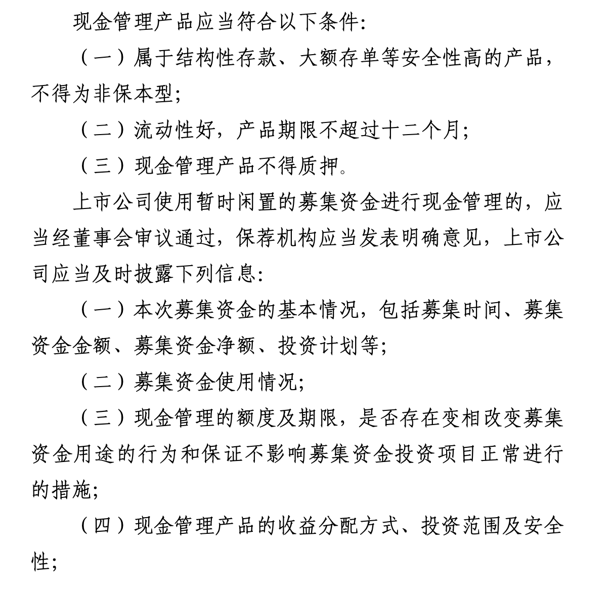
最新《监管规则》提到,上市公司可以对暂时闲置的募集资金进行现金管理,现金管理应当通过募集资金专项账户或者公开披露的产品专用结算账户实施。通过产品专用结算账户实施现金管理的,该账户不得存放非募集资金或者用作其他用途。
实施现金管理不得影响募集资金投资计划正常进行。现金管理产品应当符合以下条件:①属于结构性存款、大额存单等安全性高的产品,不得为非保本型; ②流动性好,产品期限不超过十二个月;③现金管理产品不得质押。上市公司使用暂时闲置的募集资金进行现金管理的,应当经董事会审议通过,保荐机构应当发表明确意见。

国枫律师事务所在《上市公司募集资金使用及信披违规的典型案例分析》一文中还提到,某上市公司及其相关负责人在2025年10月20日收到交易所发出的监管函,针对公司募集资金购买非保本型产品使用违规问题进行处罚。
该事务所认为,上市公司募集资金绝非可以随意支配的“通用资金池”,其规范使用与真实、准确、完整的信息披露,是监管不可逾越的刚性红线。募集资金本质上是投资者基于信任所托付的宝贵资源,其管理水准直接检验着上市公司的诚信底色与治理成色。
▍业内呼吁:可进一步完善募集资金监管规则细节
“尽管从上市公司角度,其做法是符合规定的。但对IPO募集资金管理也很多值得完善和改善的空间。”有业内负责企业投融资及IPO上市的投行律师向《科创板日报》记者表示,从过往历史看,上市公司,特别是科创板公司容易引发现金管理争议,与其募资额度高、研发投入大、市场关注度高,但规定的信息披露动作无法满足投资者“知情权”有强关联关系。
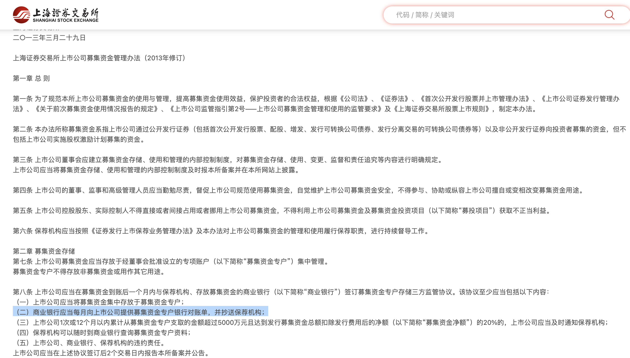
该投行律师表示,“在我个人看来,公司拿着大笔资金去银行购买保本型产品时,监管规定签订协议的商业银行需每月向上市公司提供募集资金专户的银行对账单,并抄送保荐机构,以满足信息披露和持续督导的要求。既然商业银行需要对上市公司资金负责,那么上市公司亦需要对资金来源的投资者负责,也需要履行同样完善详尽的披露义务。”
该律师提到的“商业银行需要每月向上市公司提供募集资金专户的银行对账单”为根据监管规定确认的标准化实际操作,上交所早在2013年发布的《上海证券交易所上市公司募集资金管理办法(2013年修订)》就已提到该点。

《科创板日报》记者查询上交所与深交所官网发现,上市公司至今仍在各家公司制定的募集资金管理制度/办法中提及该点。

上述投行律师还表示,目前实操规定的信息披露只要求披露“最高额度”“大致使用目的”等,并未强制同步给出按募投时间节点实施的资金投入计划,建议交易所借鉴港股《彩虹披露》原则,要求公司同步提交并更新“3–6个月资金使用进度表”,否则不允许超额10亿元以上的现金管理授权。
“细化规则的重点不是限制理财行为,而是强制披露资金闲置期的研发推进节点,让市场能同步监督技术进展与资金效率的匹配度。”该律师认为。
中国国际经济技术合作促进会、资深企业管理专家董鹏则认为,监管有必要把“T+30日内理财超募资额50%”设为触发点,要求披露投决会记录、项目付款计划,并引入保荐人专项核查,防止募资异化为“理财金”。
中国企业家资本联盟副理事长、首席经济学家柏文喜建议,交易所应启动事后问询,要求公司补充未来6个月资金支出细表与已垫资证明;并且,监管层把“现金管理额度≥募资额50%”的情形纳入强制半季度披露列表,防止“上限式”表述模糊投资者预期。