财联社
财经通讯社
打开APP
AI手机概念龙头单周累计最大涨幅近四成 梳理产业链成本占比、市占率居前A股名单
①近日,“豆包AI助手”手机火出圈;
                ②AI手机概念股龙头道明光学本周股价累计最大涨幅为36.86%;
                ③梳理产业链成本占比、市占率居前A股名单(附表)。

财联社12月6日讯(编辑 笠晨)近日,“豆包AI助手”手机火出圈,首批备货仅3万台,售罄后不再追加物料投入,引发二手市场涨价潮。开源证券认为,近期发布的豆包手机助手、夸克AI眼镜和华为AI玩具或将重塑端侧AI交互模式,助力AI应用加速落地,有望持续拉动端侧AI需求。TrendForce预测,2026年全球AI手机出货量将破5亿部,渗透率达35%。二级市场方面,AI手机概念股龙头道明光学本周股价累计最大涨幅为36.86%。

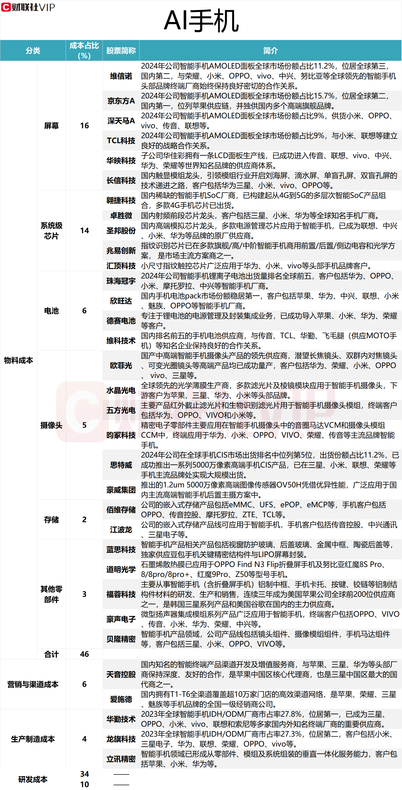
据财联社VIP盘中宝数据此前梳理,在AI手机产业链中,在物料成本领域,屏幕的成本占比为16%,涉及的A股上市公司有维信诺、京东方A、深天马A、TCL科技、华映科技和长信科技;系统级芯片的成本占比为14%,涉及的A股上市公司有翱捷科技、卓胜微、圣邦股份、兆易创新和汇顶科技;电池的成本占比为6%,涉及的A股上市公司有珠海冠宇、欣旺达、德赛电池和维科技术;摄像头的成本占比为5%,涉及的A股上市公司有欧菲光、水晶光电、五方光电、昀冢科技、思特威和豪威集团;存储的成本占比为2%,涉及的A股上市公司有佰维存储、江波龙;其他零部件的成本占比为3%,涉及的A股上市公司有蓝思科技、道明光学、福蓉科技、豪声电子和贝隆精密。

在营销与渠道成本领域,涉及的A股上市公司有天音控股和爱施德;在生产制造成本领域,涉及的A股上市公司有华勤技术、龙旗科技和立讯精密。具体情况见下图:

维信诺2024年公司智能手机AMOLED面板全球市场份额占比11.2%,位居全球第三,国内第二,与荣耀、小米、OPPO、vivo、中兴、努比亚等全球领先的智能手机头部品牌终端厂商始终保持良好密切的合作关系。京东方A 2024年公司智能手机AMOLED面板全球市场份额占比15.7%,位居全球第二,国内第一,位列苹果供应链,并独供国内多个高端旗舰品牌。方正证券认为,京东方A拥抱AI深度变革,打造了以AI一体机、AI速绘本等高效智能的创新产品为核心的AI工作解决方案。深天马A 2024年公司智能手机AMOLED面板全球市场份额占比9%,供货小米、OPPO、vivo、传音、联想等。深天马A 10月20日在互动易上表示,公司显示产品有在客户具备AI功能的智能手机和IT终端上应用。

TCL科技2024年公司智能手机AMOLED面板全球市场份额占比9%,与小米、联想等建立良好的战略合作关系。TCL科技9月25日在互动易上表示,公司聚焦半导体显示、新能源光伏和半导体材料三大核心业务,持续关注前沿技术发展趋势,并在智能制造、产品智能化等方面积极推进AI技术应用。公司子公司TCL华星以"应用赋能+原生创新"双轨战略引领行业发展:一方面持续优化AI终端显示体验,另一方面前瞻探索下一代显示技术,打造AI时代数字与物理世界的无缝连接界面。华映科技子公司华佳彩拥有一条LCD面板生产线,已成功进入传音、联想、vivo、中兴、华为、荣耀等世界知名品牌的供应商体系。

长信科技为国内触显模组龙头,引领模组行业开启刘海屏、滴水屏、单盲孔屏、双盲孔屏的技术递进之路,客户包括华为三星、小米、vivo、OPPO等。长信科技2024年12月23日在互动易上表示,多家企业陆续发布AI手机,行业推动下有望带动新一波换机潮,公司将时刻从产品应用角度考虑,顺应行业趋势,完善产业布局,不断推出迎合时代需求的新产品。

翱捷科技为国内稀缺的智能手机SoC厂商,已构建起从4G到5G的多层次智能SoC产品组合,多款4G手机芯片已出货。翱捷科技2024年3月13日在互动易上表示,AI手机芯片方面,公司已经有相关技术储备,随着后续智能手机基带芯片的迭代和产品线的丰富,技术成果将得以落地体现。卓胜微为国内射频前段芯片龙头,客户包括三星、小米、华为等全球知名手机厂商。卓胜微9月5日在互动易上表示,从战略布局上,公司中短期重点围绕如智能手机、AI眼镜、可穿戴、IoT、路由器等智能终端市场进行布局,目前在手机领域仍有较大的发展空间。圣邦股份为国内高端模拟芯片龙头,多款电源管理芯片应用于智能手机,已成为联想、中兴、小米、华为等品牌的原厂供应商。兆易创新的指纹识别芯片已在多款旗舰/高/中阶智能手机商用前置/后置/侧边电容和光学方案, 是市场主流方案商之一。汇顶科技的小尺寸指纹触控芯片广泛应用于华为、小米、vivo等头部手机品牌客户。

蓝思科技的智能手机产品相关产品包括视窗防护玻璃、后盖玻璃、金属中框、陶瓷后盖等,独家供应豆包手机关键精密结构件与LIPO屏幕封装。道明光学的石墨烯散热膜已应用于OPPO Find N3 Flip折叠屏手机及努比亚红魔8S Pro、8/8pro/8pro+、红魔9Pro、Z50等型号手机。福蓉科技主要从事智能手机(含折叠屏手机)铝制中框、手机卡托、按键、铰链等铝制结构件材料的研发、生产和销售,连续三年成为美国苹果公司全球前200位供应商之一,是韩国三星系列产品和美国谷歌在国内的主力供应商。豪声电子的微型扬声器集成模组系列产品广泛应用于智能手机,终端客户包括OPPO、VIVO、传音、小米、华为、荣耀、中兴等。贝隆精密在智能手机产品领域,公司产品线包括镜头组件、摄像模组组件,手机马达组件等,客户包括三星、小米、OPPO、VIVO等。

人工智能颠覆未来 人工智能
财联社声明:文章内容仅供参考,不构成投资建议。投资者据此操作,风险自担。
商务合作
热门解锁
相关阅读
评论
发送
复制
取消
垃圾广告
政治激进内容
色情低俗内容
取消