沐曦股份未来重点布局云端及边端算力市场,加速技术深耕、场景渗透和生态协同;摩尔线程的目标是成为具备国际竞争力的GPU领军企业,为融合AI和数字孪生的数智世界打造先进的计算加速平台。
财联社11月20日讯,摩尔线程IPO迎来新进展。
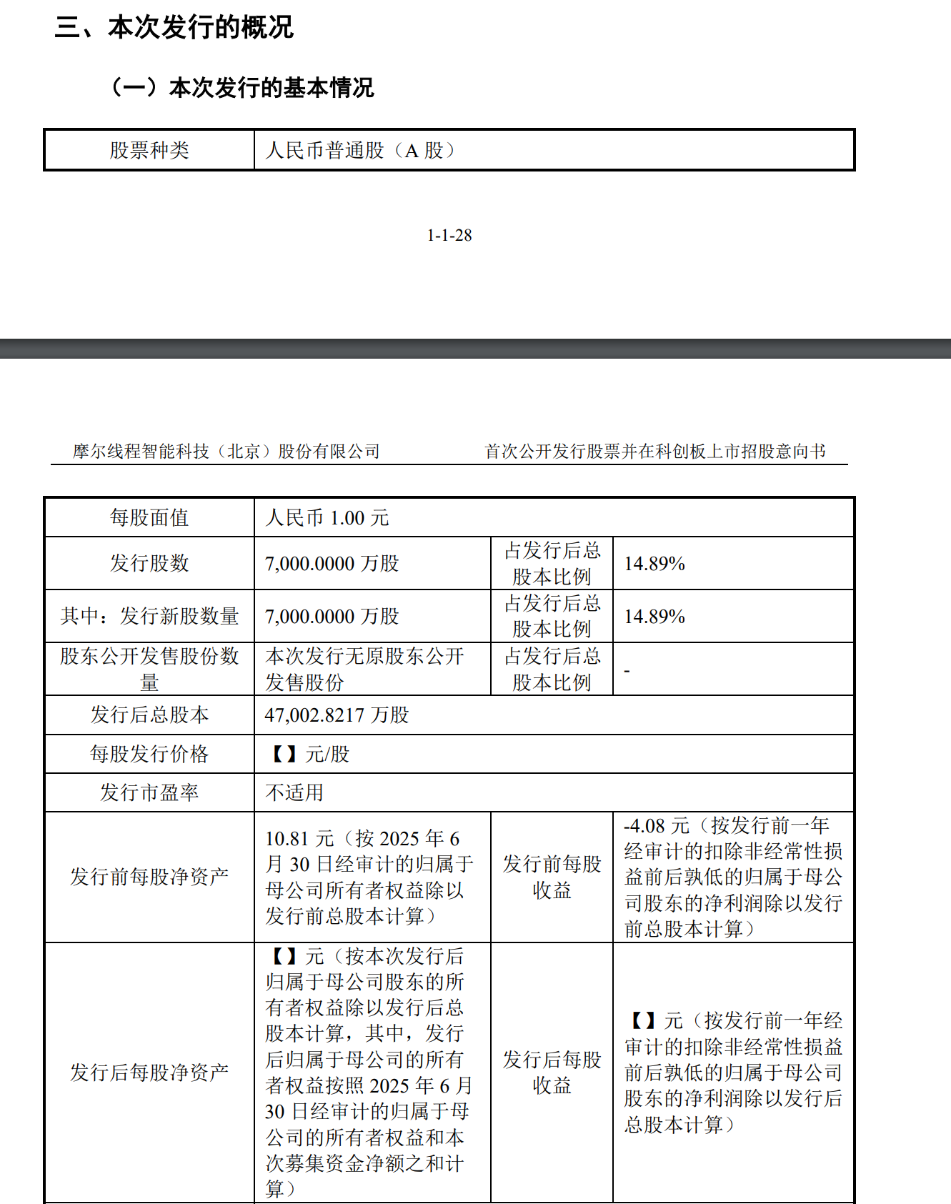
今日晚间,摩尔线程在上交所发布公告称,本次发行股份数量为7000万股,全部为公开发行新股。发行价格为114.28元/股,预计募集资金总额为80亿元,扣除发行费用后,预计募集资金净额为75.76亿元。
根据公告,该股将在2025年11月24日(T日)进行网上和网下申购。

根据此前招股说明书显示,摩尔线程本次发行后总股本4.7亿股,按本次发行价计算,该股上市时总市值将达537.15亿元。

据招股说明书,公司本次发行募集资金将用于摩尔线程新一代自主可控 AI 训推一体芯片研发项目、摩尔线程新一代自主可控图形芯片研发项目、摩尔线程新一代自主可控AI SoC 芯片研发项目及补充流动资金。