
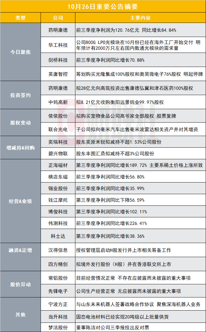
今日聚焦
【药明康德:前三季度净利润为120.76亿元 同比增长84.84%】
药明康德(603259.SH)公告称,药明康德发布2025年第三季度报告,第三季度实现营业收入120.57亿元,同比增长15.26%;归属于上市公司股东的净利润35.15亿元,同比增长53.27%。前三季度实现营业收入328.57亿元,同比增长18.61%;归属于上市公司股东的净利润120.76亿元,同比增长84.84%。业绩大幅增长主要系公司持续聚焦CRDMO业务模式,营业收入稳步提升,生产效率优化,临床后期及商业化大项目带来的产能利用率提高,盈利能力显著增强;同时,出售联营企业WuXi XDC Cayman Inc.部分股票产生收益,进一步增厚利润。
【华工科技:公司800G LPO光模块在10月份已经在海外工厂开始交付 明年预计有2000万只左右国内数通光模块的需求量】
华工科技(000988.SZ)在投资者关系活动记录表中称,公司800G LPO光模块在10月份已经在海外工厂开始交付,预计今年四季度继续上量,同时产品型号也在增加。1.6T光模块产品正在为明年的上量做准备。对于海外客户需求明年的展望,一是整体需求数量的增加,海外市场整体需求量预计是4000到5000万只,这个数量还在调整,还会有一个增加的过程。二是产品类型增加,包括LPO和LRO光模块将会是未来的主流方案之一。今年8-9月份在国内客户实现了平稳交付,国内市场的需求增长是明确的,已经开始做明年的准备,产品速率将从400G向800G升级切换,预计11月份起国内市场800G单多模产品开始形成新客户订单,明年上半年将批量交付。对于明年国内数通光模块的需求量,预计整体有2000万只左右,其中800G光模块约占四成比例。
【剑桥科技:前三季度净利润同比增长70.88%】
剑桥科技(603083.SH)公告称,剑桥科技(603083.SH)发布2025年第三季度报告,第三季度实现营业收入13.25亿元,同比增长32.29%;归属于上市公司股东的净利润1.38亿元,同比增长92.92%。前三季度实现营业收入33.60亿元,同比增长21.57%;归属于上市公司股东的净利润2.59亿元,同比增长70.88%。业绩增长主要系高速光模块和电信宽带产品需求旺盛,订单增加带动营收上升,同时高毛利的800G光模块销量占比提升,推动盈利能力显著增强。
【英唐智控:筹划购买光隆集成100%股权和奥简微电子76%股权 明起停牌】
英唐智控(300131.SZ)公告称,公司正在筹划发行股份等方式购买资产事项,标的公司为桂林光隆集成科技有限公司和上海奥简微电子科技有限公司,具体为光隆集成100%股权、奥简微电子76%股权。经公司向深圳证券交易所申请,公司股票自2025年10月27日开市时起开始停牌。目前,公司已与相关方签署意向协议,但交易对象和标的资产范围尚未最终确定。本次交易预计不构成重大资产重组,也不构成关联交易。
投资签约
【药明康德:拟28亿元向高瓴投资出售康德弘翼和津石医药100%股权】
药明康德(603259.SH)公告称,公司全资子公司上海药明拟以28亿元的基准股权转让价款,向上海世和融企业管理咨询有限公司及上海世和慕企业管理咨询有限公司转让其所持有的上海康德弘翼医学临床研究有限公司和上海药明津石医药科技有限公司100%股权。本次交易完成后,公司将不再持有目标公司的股权。本次出售康德弘翼及津石医药100%股权,是本公司基于聚焦CRDMO业务模式,专注药物发现、实验室测试及工艺开发和生产服务考虑所实施,可为公司加速全球化能力和产能的投放提供资金支持,符合公司发展战略和长远利益。目标公司主要经营临床研究服务业务。受让方均系高瓴投资(以下简称“高瓴”)通过旗下私募股权基金为本次交易目的新设立的公司。高瓴专注于医疗健康、制造业、绿色能源、硬科技和消费科技等领域,投资横跨早期风险投资、私募股权投资以及并购投资等阶段,投资人主要来自于全球机构投资人。
【中钨高新:拟8.21亿元收购衡阳远景钨业99.97%股权】
中钨高新(000657.SZ)公告称,公司拟以现金支付方式收购五矿钨业所持有的衡阳远景钨业99.9733%股权,交易价格为8.21亿元。本次交易构成关联交易,不构成重大资产重组。远景钨业是以钨金属矿采选为主营业务的企业,以钨精矿的矿产品销售为盈利来源,客户主要为集团内部企业,以供应中钨高新及其下属冶炼企业为主。本次收购标的公司远景钨业目前保有金属量约15.45万吨,年产量约2,600吨。
【八一钢铁:投资新建3500mm预矫直机项目 总投资不超过3500万元】
八一钢铁(600581.SH)公告称,公司拟投资新建轧钢厂中厚板3500mm预矫直机项目,总投资不超过3500万元。该项目旨在解决TMCP高强钢板形二次瓢曲、组织性能均匀性等问题,提升生产质量水平。项目工期为264天,资金来源为公司自筹。
【郴电国际:控股子公司拟投资4342.53万元在赞比亚设立光伏发电项目】
郴电国际(600969.SH)公告称,公司控股子公司郴电水投拟与卡富埃峡谷投资在赞比亚共同设立合资公司,投资约4342.53万元人民币建设、经营管理纳马伦杜太阳能公园10MW光伏发电项目。合资公司注册资本为4342.53万元人民币,郴电水投持股87%。本次交易未达到股东会审议标准。
【炬申股份:下属公司签订铝土矿转运协议】
炬申股份(001202.SZ)公告称,公司下属公司SOCIETE JUSHEN GUINEE-SARLU与招标方指定主体签署了《铝土矿转运协议》。合同主要内容包括服务内容、运营期、转运量、服务费等。该合同预计将对公司未来财务状况、经营业绩产生积极影响,但同时也存在履约风险。
股权变动
【依依股份:拟购买宠物食品公司高爷家全部股权 股票复牌】
依依股份(001206.SZ)公告称,公司正在筹划以发行股份及支付现金的方式取得杭州高爷家有好多猫宠物食品有限责任公司全部股权并募集配套资金,经向深圳证券交易所申请,公司股票自2025年10月27日(星期一)开市时起开始复牌。标的公司主要从事高品质宠物卫生用品与食品的研发、生产与销售。其中,标的公司宠物卫生用品和食品两个板块的主要品牌分别为“许翠花”和“高爷家”。
【联合光电:子公司拟向毫米汽车出售毫米波雷达相关资产并对其增资】
联合光电(300691.SZ)公告称,公司之控股子公司中山联合汽车科技有限公司以3000万元向广东毫米汽车技术有限公司出售所有毫米波雷达相关的研发成果、设计资料、知识产权、未履行订单及客户关系等,同时以自有资金向毫米汽车增资1500万元取得其30%的股权。本次交易构成关联交易,因为公司5%以上股东刘鸿控制下的中山市联芯股权投资合伙企业持有毫米汽车14.286%股权。
【神州高铁:子公司交大微联拟转让海信微联19%股权】
神州高铁(000008.SZ)公告称,公司子公司交大微联拟通过产权交易所公开挂牌转让持有的海信微联19%股权,转让完成后,交大微联将继续持有海信微联30%股权。此次交易旨在优化公司资产配置,回笼资金。目前受让方及交易价格尚未确定,若构成关联交易,公司将履行决策程序及信息披露义务。本次交易未达到重大资产重组情形,无需提交股东大会审议。
增减持&回购
【奕瑞科技:股东奕原禾锐拟减持不超1.53%股份】
奕瑞科技(688301.SH)公告称,股东上海奕原禾锐投资咨询有限公司因上层股东方胜康的资金需求,拟通过大宗交易方式减持公司股份不超过324.39万股,占公司总股本的1.53%,减持期间为2025年11月17日至2026年2月16日。减持股份来源为IPO前及上市后权益分派资本公积转增股本取得的股份。
【碧兴物联:股东丰图汇烝拟减持不超3%公司股份】
碧兴物联(688671.SH)公告称,股东丰图汇烝因自身经营需要,计划减持不超过235.56万股的公司股份(占总股本的3%),其中通过集中竞价方式减持不超过78.52万股(占1%),通过大宗交易方式减持不超过157.04万股(占2%)。减持期间为2025年11月17日至2026年2月16日,股份来源为首次公开发行前取得。
经营&业绩
【正海磁材:第三季度净利润同比增长189.72% 主要系稀土价格上涨所致】
正海磁材(300224.SZ)公告称,公司2025年第三季度营业收入为19.16亿元,同比增长50.76%,归属于上市公司股东的净利润为1.15亿元,同比增长189.72%。年初至报告期末,营业收入为49.73亿元,同比增长30.54%,归属于上市公司股东的净利润为2.28亿元,同比增长20.46%。主要系报告期内主营业务销量增加;稀土价格上涨所致。
【横店东磁:前三季度净利润同比增长56.80%】
横店东磁(002056.SZ)公告称,横店东磁发布2025年第三季度报告,公司前三季度实现营业收入175.62亿元,同比增长29.31%,净利润14.52亿元,同比增长56.80%。第三季度单季实现营业收入56.26亿元,同比增长40.16%,净利润4.32亿元,同比增长51.98%。公司表示,业绩增长主要得益于市场拓展、新产品开发以及供应链布局的优化。
【锡业股份:前三季度净利润同比增长35.99%】
锡业股份(000960.SZ)公告称,锡业股份发布2025年第三季度报告,前三季度实现营业收入344.17亿元,同比增长17.81%;归属于上市公司股东的净利润17.45亿元,同比增长35.99%。主要原因是公司主要产品市场价格上涨以及精细化管理带来的成本降低。
【钱江摩托:第三季度净利润同比下降56.59%】
钱江摩托(000913.SZ)公告称,公司发布2025年第三季度报告,公司第三季度实现营业收入13.53亿元,同比下降18.67%,净利润5106.39万元,同比下降56.59%。年初至报告期末,公司营业收入44.26亿元,同比下降10.11%,净利润3.20亿元,同比下降31.38%。
【博俊科技:第三季度净利润同比增长102.11%】
博俊科技(300926.SZ)公告称,2025年前三季度,公司营业收入为40.75亿元,同比增长42.36%;归属于上市公司股东的净利润为6.27亿元,同比增长70.47%。第三季度公司营业收入为15.63亿元,同比增长37.21%;归属于上市公司股东的净利润为2.74亿元,同比增长102.11%。
【伟测科技:前三季度净利润同比增长226.41%】
伟测科技(688372.SH)公告称,伟测科技(688372.SH)发布2025年第三季度报告,第三季度营收为4.48亿元,同比增长44.40%;归属于上市公司股东的净利润为1.01亿元,同比增长98.11%。前三季度营收为10.83亿元,同比增长46.22%;归属于上市公司股东的净利润为2.02亿元,同比增长226.41%。业绩增长主要受益于AI领域测试需求井喷、智能驾驶渗透率提升、消费电子复苏及技术升级带来的先进封装测试需求增加。
【科士达:第三季度净利润同比增长38.36%】
科士达(002518.SZ)公告称,公司发布2025年第三季度报告,前三季度公司实现营业收入36.09亿元,同比增长23.93%,归属于上市公司股东的净利润为4.46亿元,同比增长24.93%。第三季度单季实现营业收入14.46亿元,同比增长41.71%,归属于上市公司股东的净利润为1.90亿元,同比增长38.36%。
【中钨高新:第三季度净利润同比增长36.53%】
中钨高新(000657.SZ)公告称,中钨高新材料股份有限公司发布2025年第三季度报告,第三季度实现营业收入49.06亿元,同比增长34.98%;归属于上市公司股东的净利润为3.35亿元,同比增长36.53%。前三季度实现营业收入127.55亿元,同比增长13.39%;归属于上市公司股东的净利润为8.46亿元,同比增长18.26%。
【深深房A:前三季度净利润同比增长2791.57%】
深深房A(000029.SZ)公告称,2025年前三季度实现营业收入8.99亿元,同比增长331.66%;归属于上市公司股东的净利润为1.45亿元,同比增长2791.57%。
【鸿路钢构:前三季度净利润同比下降24.29%】
鸿路钢构(002541.SZ)公告称,第三季度实现营业收入53.67亿元,同比下降3.50%,净利润2.08亿元,同比下降8.51%。年初至报告期末实现营业收入159.17亿元,同比增长0.19%,净利润4.96亿元,同比下降24.29%。
【亿联网络:前三季度净利润为19.58亿元 同比下降5.16%】
亿联网络(300628.SZ)公告称,公司发布2025年第三季度报告,第三季度实现营业收入16.48亿元,同比增长14.26%;归属于上市公司股东的净利润7.18亿元,同比增长1.95%。前三季度实现营业收入42.98亿元,同比增长4.59%;归属于上市公司股东的净利润19.58亿元,同比下降5.16%。
【天奈科技:前三季度净利润同比增长7.39%】
天奈科技(688116.SH)公告称,公司发布2025年第三季度报告,第三季度营收为3.47亿元,同比下降11.79%;净利润为7935.44万元,同比增长18.26%。前三季度营收为10.01亿元,同比下降3.79%;净利润为1.96亿元,同比增长7.39%。
【华测检测:前三季度净利润同比增长8.78%】
华测检测(300012.SZ)公告称,公司2025年前三季度实现营业收入47.02亿元,同比增长6.95%;实现净利润8.12亿元,同比增长8.78%。
【博威合金:第三季度净利润同比下降55.53%】
博威合金(601137.SH)公告称,公司2025年第三季度实现营业收入52.52亿元,同比下降8.12%;实现归属于上市公司股东的净利润2.05亿元,同比下降55.53%。
【国盛金控:前三季度净利润同比增长191.21%】
国盛金控(002670.SZ)公告称,公司发布2025年第三季度报告,第三季度营收为7.20亿元,同比增长78.17%;净利润为3280.08万元,同比下降15.00%。前三季度营收为18.56亿元,同比增长46.84%;归属于上市公司股东的净利润为2.42亿元,同比增长191.21%。业绩增长主要系本期证券经纪业务收入同比增加所致。
【神州高铁:前三季度净利润亏损8722.58万元】
神州高铁(000008.SZ)公告称,公司发布2025年第三季度报告,前三季度实现营业收入11.36亿元,同比增长4.30%;归属于上市公司股东的净利润为亏损8722.58万元。业绩减亏主要由于本期长账龄应收款项信用减值损失减少、投资收益增加以及营业外支出下降所致,但公司整体尚未扭亏。
【鑫磊股份:第三季度净利润亏损977.94万元】
鑫磊股份(301317.SZ)公告称,鑫磊股份(301317.SZ)发布2025年第三季度报告,前三季度实现营业收入5.83亿元,同比下降11.72%;归属于上市公司股东的净利润为3.79亿元。第三季度营业收入为2.42亿元,同比增长53.77%;归属于上市公司股东的净利润为-977.94万元,同比转亏。业绩大幅变动主要系本期确认土地收购补偿款,带来大额资产处置收益所致。
【瑞鹄模具:前三季度净利润同比增长40.53%】
瑞鹄模具(002997.SZ)公告称,瑞鹄汽车模具股份有限公司发布2025年第三季度报告,第三季度实现营业收入9.42亿元,同比增长55.72%;归属于上市公司股东的净利润1.28亿元,同比增长40.90%。前三季度实现营业收入26.04亿元,同比增长50.90%;归属于上市公司股东的净利润3.55亿元,同比增长40.53%。业绩增长主要系公司装备制造类业务订单交付较上年同期增加以及汽车零部件业务规模扩大所致。
融资&定增
【汉得信息:授权管理层启动H股发行并上市相关筹备工作】
汉得信息(300170.SZ)公告称,公司拟发行境外上市外资股(H股)股票并在香港联交所主板挂牌上市,董事会授权公司管理层启动相关前期筹备工作。公司计划与中介机构商讨发行细节,但具体方案尚未确定。该事项需提交公司董事会和股东大会审议,并取得相关政府机构、监管机构备案、批准或核准,存在较大不确定性。公司将履行信息披露义务,提醒投资者注意投资风险。
【四方精创:拟境外发行股份(H股)并在香港联交所上市】
四方精创(300468.SZ)公告称,公司于2025年10月24日召开董事会,审议通过授权管理层启动境外发行股份(H股)并在香港联交所主板挂牌上市的前期筹备工作。此举旨在推进公司全球化战略布局,打造国际化资本运作平台,提高公司国际形象及综合竞争力。具体方案尚需提交董事会和股东会审议,并取得相关政府机构、监管机构备案、批准或核准。该事项存在较大不确定性,公司将及时履行信息披露义务。
【舒泰神:拟定增募集资金总额不超12.53亿元】
舒泰神(300204.SZ)公告称,公司拟向特定对象发行股票,募集资金总额不超过12.53亿元,用于创新药物研发项目和补充流动资金。
股价异动
【常铝股份:目前经营情况正常 不存在应披露而未披露的重大事项】
常铝股份(002160.SZ)公告称,公司股票连续三个交易日收盘价格涨幅偏离值累计超过20%,属于股票交易异常波动情况。经核实,公司前期披露的信息不存在需要更正、补充之处,近期公司经营情况及内外部经营环境未发生重大变化,公司、控股股东和实际控制人不存在关于本公司的应披露而未披露的重大事项。公司将于10月31日披露三季度报告,不存在需披露相关业绩预告的情形。
【先锋电子:公司生产经营正常 无应披露而未披露的重大事项】
先锋电子(002767.SZ)公告称,公司股票于2025年10月22日至24日连续三个交易日收盘价格跌幅偏离值累计达到20%以上,属于股票交易异常波动情况。经核实,公司前期披露的信息不存在需要更正、补充之处,近期未发现公共传媒报道可能或已经对公司股票交易价格产生较大影响的未公开重大信息,公司生产经营正常,内外部经营环境未发生重大变化。公司、控股股东和实际控制人不存在关于本公司的应披露而未披露的重大事项,且在股票交易异常波动期间未买卖公司股票。公司将于10月29日披露《2025年第三季度报告》,不存在需披露相关业绩预告的情形。
【达华智能:公司目前经营正常 无应披露而未披露的重大事项】
达华智能(002512.SZ)公告称,公司股票于2025年10月22日至10月24日连续三个交易日收盘价格涨幅偏离值累计达到21.38%,属于股票交易异常波动情况。经核查,公司前期披露的信息无需要更正、补充之处,近期生产经营正常,内外部经营环境未发生重大变化,未发现近期公共传媒报道了可能或已经对公司股票交易价格产生较大影响的未公开重大信息。公司第一大股东不存在关于本公司的应披露而未披露的重大事项,也不存在处于筹划阶段的重大事项。公司不存在违反信息公平披露的情形。
其他
【宁波方正:与山东未来机器人签署战略合作协议 聚焦深海机器人业务】
宁波方正(300998.SZ)公告称,与山东未来机器人签署《战略合作协议》,双方将在深海机器人机械零部件研发、生产及商业化应用,深海机器人服务解决方案,以及市场开拓等方面开展合作。协议有效期为三年,自签署之日起计算。山东未来机器人有限公司是国内深海作业级机器人(ROV)及水下重载作业系统的优质企业,在3,000米级深海油气工程、海上风电、深海采矿、海底通讯、战略资源开发等场景拥有成熟商业案例。
【当升科技:固态电池材料已经实现20吨级以上批量供货】
当升科技(300073.SZ)公告称,公司发布投资者关系活动记录表,公司全固态电池用超高镍多元材料和超高容量富锂锰基材料已经实现20吨级以上批量供货。其中,全固态专用的高镍多元材料在全固态电池当中的性能发挥(循环、容量等)已经接近液态电池的水平,电池的能量密度则超过400Wh/kg,远超当前液态电池的能量密度水平。
【梦洁股份:董事陈洁对公司三季报投出反对票】
梦洁股份(002397.SZ)公告称,公司于2025年10月23日召开第七届董事会第十四次(临时)会议,董事陈洁对公司2025年第三季度报告投反对票。董事陈洁无法保证公司《2025年第三季度报告》的真实、准确、完整,并提出多项反对或弃权理由。包括对公司针对行政监管措施决定书提及的叶艺峰所欠款项全额计提坏账的财务处理表示质疑,认为这体现了公司怠于追偿的行为;以及对公司2022年至2024年度的财务数据跨期确认、销售返利跨期冲减营业收入、职工薪酬及社保存在跨期计提等问题在三季报中未予调整表示反对。此外,陈洁还对续聘会计师事务所、使用公积金弥补亏损、注册资本变更等修订公司章程、修订股东会议事规则、修订董事会议事规则、修订董事会审计委员会工作细则、修订会计师事务所选聘制度以及修订年报信息披露重大差错责任追究制度的议案投出反对或弃权票。
【*ST荣控:独立董事刘长坤无法取得联系】
*ST荣控(000668.SZ)公告称,公司近日无法与独立董事刘长坤取得联系。刘长坤为公司第十一届董事会独立董事,不参与公司日常生产经营管理。目前公司董事会7名成员中,有6名董事正常履职,上述事项不影响公司董事会运作及生产经营。公司将密切关注此事进展,并根据刘长坤的履职能力采取措施,保证董事会规范运作。