A股题材行情持续发酵,财联社VIP特惠“加油包”助力投资者高效获取市场消息面!一线信源+价值精选+专家视界等各种风格各显其长,会员月钜惠火热进行中,订阅最高可省20%!
订阅《研选》优惠速览:
1个月(85折特惠):仅需¥448(立省¥80)
3个月(85折专享):仅需¥1188(立省¥210)
6个月(8折超值):仅需¥1918(立省¥480)
12个月(8折狂欢):仅需¥3198(立省¥800)

APP专享通道:即刻点击,订阅《研选》
若您是财联社App新注册用户,可解锁新手专属礼包,立即领268新手券,新用户完成首次订阅包时段服务,再加赠VIP资讯时长服务!
本周行情高潮迭起。沪指节节攀升,曾一度突破3700点大关,虽然最后遗憾未能站上,但已点燃市场投资激情。热点板块轮番活跃。军工板块在经历前期短暂回调后强势反弹,展现出高景气度行业的韧性;机器人概念在行业盛会的催化下全面爆发,人气公司上演“王者归来”;商业航天领域随着卫星发射等行业进展,板块热度持续攀升,还有算力硬件、稀土等方向持续“吸睛”。当行情处于上升通道期,我们该如何顺势而为,把握好赚钱效应下的红利呢?
目前行情在大资金的主导下走出了上升的趋势,机构仍是参与方的主力军。本栏目作为从买方视角精选券商、公募、私募策略及分析报告的VIP栏目,为投资者从行业及公司两端挑选出具有价值的研究报告并深度解析,帮助投资者掌握市场热点风向,以稳健的步伐踏准题材的节奏。本周,栏目结合机构观点从市场消息面结合行业、优质公司基本面,梳理了多家表现强势的上市公司,下面一起来回顾下。
【一】栏目以机构视角分析对比国内外液冷市场,人气龙头解读后股价持续创新高
液冷服务器作为算力硬件较为强势的方向,本周依然有着持续拉升的表现。天风证券认为,NVL72单机柜液冷价值量约10万美元,随着GB200/300高密度功率机柜出货放量,AI数据中心液冷渗透率有望从B200~10%提升至GB300~90%,预计25年或为液冷起量元年26年液冷业绩陡峭增长。栏目精选行业研报,从国内外,两方面进行解读,并前瞻行业发展前景。
8月12日盘前,栏目精选液冷行业研报,指出以往的海外液冷产业链供应商主要为台系和美系公司,国内厂商难以进入海外液冷产业链;随着海外AI服务器出货量提升,海外液冷供应商产能难以满足日益增长的液冷需求;而国内供应商在产品质量、技术、服务等方面持续提升,逐步取得海外市场认可,如英维克等已进入英伟达供应链体系。截至8月15日收盘,其最高涨幅达28.07%,股价创历史新高。

同时,栏目还引用东方证券分析师观点,提出随着智算芯片及机柜功率密度提升、海外厂商ASIC布局加速、国产算力集群规模提升,预计液冷市场将有望迎来快速扩张,液冷产业链将有望借机进入海外供应链,AI液冷将为产业链公司提供第二增长曲线,并提及飞龙股份、川环科技。飞龙股份在8月13、14、15日收获3连板,川环科技在8月15日收获20cm涨停。

【二】政策+海外行业动态催化,脑机概念反复活跃,栏目及时跟进解读提及多家公司大涨
受到政策面及海外行业动态催化,脑机接口概念表现活跃。政策面,高层联合印发《关于推动脑机接口产业创新发展的实施意见》,明确提出到2027年,我国脑机接口关键技术要实现重大突破;消息面,OpenAI及其首席执行官山姆·奥特曼将支持新脑机接口公司MergeLabs,与马斯克的Neuralink展开竞争。MergeLabs正在进行新一轮融资,估值达8.5亿美元,新资金主要来源为OpenAI的风投。对此栏目即使跟进,并精选相关研报解读。
8月8日盘前,栏目精选脑机接口行业研报,指出政策目标到2027年,脑机接口关键技术取得突破,初步建立先进的技术体系、产业体系和标准体系。电极、芯片和整机产品性能达到国际先进水平,脑机接口产品在工业制造、医疗健康、生活消费等加快应用。产业规模不断壮大,打造2至3个产业发展集聚区,开拓一批新场景、新模式、新业态。
随后栏目引用机构观点指出国内脑机接口政策频出,地方性鼓励政策和医保接入政策等都在鼓励脑机接口产业的商业化落地,看好脑机接口产业链相关公司,并提及三博脑科。截至8月14日收盘,其5日最高涨幅达21.52%。爱朋医疗、翔宇医疗区间最高涨幅皆超10%。

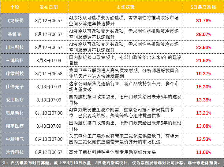
【三】一表查看本周优质案例精选,还有商业航天、CPO等领域多家热门公司上榜
最后附上本周栏目精选的优质案例及相关公司,其中商业航天、CPO等领域多家热门公司上榜。

受限于篇幅,更多详情资讯请及时订购栏目了解,掌握每日机构投资者观点变动,帮您从专业机构的角度把握A股轮动节奏!
特别提示:栏目为内容资讯产品,并非投资建议,栏目发布的所有内容仅供参考,据此做出的任何投资决策与本公司及栏目作者无关。
【每周机构策略】周更,每周日17:30发布,每次更新将包括至少7家机构投资者的精华观点;
【研选】每周一至每周五7:30发布,每个交易日盘前梳理机构投资者观点,对焦点行业及公司解读。